若说「天下胆机一大抄」,不如讲句「胆机万变不离其“宗”都是来去离不开几个大 “老祖宗”主流线路」。笔者曾于本刊2006年2月号发表过DYNACO ST-70连升几班,中下价钱的古董机,往往被视为「难登大雅之堂」,总是难摆脱「二奶」的地位;是否就是「价钱有限,声音也有限」。在未经修改前看来在某条件与表现上那「二奶」机,包括DYNACO ST-70都是「命数」已定?不过若经小手术「打通经脉」之后,就大可展露其慑人的锋芒,可引证此机并非「池中之物」。当然我们明白古董机的输出牛、电源牛、电容和电阻……等古董零件;在音色上看确是有无比的「毒素」,就是令人陶醉得留连忘返的魔力!一经踏入古董胆机的门槛,就叫人如痴如醉的难以自拔。 本文正讨论的是加拿大ELECTROHME图(1) 为何将DYNACO扯上关系呢?是因为这两台机的线路是相当接近,同是一台左/右合体的STEREO机,EL-34推挽功放、7199三/五极放大管、胆整流、电源choke等,但两者在声音表现上就立分高低了。在未 “摩”的DYNCO ST-70对着未摩的ELECTROHOME就输到 “食尘”----那么可怜啊!若经玩尽ST-70的手术之后,可算挽回很大部份的专严;但无奈仍是一声的嘆息!既然两者线路是几乎相同,声音为何如此迥异不同呢?这正是本文要剖释的主旨所在。




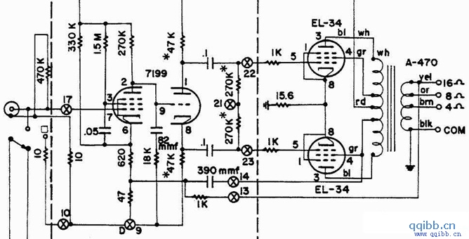
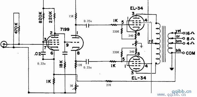
输出变压器:从外观看来ELECTROHOME无论是电源牛,输出牛和整台机的体积也比DYNA ST-70大一个size,是否好声是可与输出牛的体积成正比呢?不一定!但亦在某程度上,份量大一点的是佔有一定的优势,若在同等物料的条件之下,这两同是接近年期的古董机,我们暂可接受这点是好声条件其中之一。线路板与「搭栅」: 「搭栅」,意思是零件脚与零件互相直接銲上图(2);而线路板是在整齐的零件排列分佈之下,底部倚赖印刷的铜膜线路将各零件连接。当然「搭栅」是省略了间接的线路连接,若相比,在同条件的情况之下「搭栅」是价于印刷线路板的,这也是佔好声条件的一部份,但又不能视作为主要原因。线路处理的差别: 基本上DYNACO和ELECTROHOME用所的放大胆是完全相同,但路数值和微细的处理上,可看得出有一定的分别,图(3)和图(4)比较,又因这ELECTROHME制造厂的背景和历史记载不多,笔者曾尝试四出寻找线路,却杳无音讯,这也易于理解的。于是,拿来一份DYNACO ST-70的线路图,观察实物零件数值和引接并借助电脑修改成ELECTROHOME的线路,以供比较和参考。(一) 负栅压: 很多大功率的胆后级都喜欢在功率管的栅极(输入端)设有负极的电压,有可调或固定式两种。使用这负栅压的优点是可容易控制功率管的静态电流,亦可自由调节功率管轻微的电流不平衡现象(不配对的管),同时也可省略了功率管,控制电流的阴极电阻和阴极电极电容。由古至今,不少胆后级,为了方便和节省用料,因此常使用这方法;而DYNACO ST-70也是这样。 另一种控制功率管电流的方法,是使用阴极电阻和阴极电容,同时在功率管的输入端(栅极)不设负电压、或使用正电压的手法;虽然这是原始的方法,而又在于调校功率管的电流在可调的幅度上,大不如 “负栅压”的方式,因此适宜使用在较低功率的胆后级。这样的不设负栅压的方式,是属于A类放大,使用负栅压严格上来讲,算是AB类。 ELECTROHOME的设计师正是选择了好声的途径,就是「自级正偏压」,看图(4),两支EL-34第八脚阴极处,各用一支240Ω作阴极电阻,而共同接地的可调电阻20Ω是可调节EL-34阴极电阻,在可调电阻的电压降所存着的电压经220K电阻,回输到EL-34的栅极处提供「正偏压」,虽可调的幅度不大,但因这A类放大的处设计,声音质素方面是优越的,这点相信是ELECTROHOME胜于DYNACO的主因。另方面,这两后线虽同样设有负回输,且形式差不多,但轻微分别是DYNACO用620Ω和47Ω配合1K的分流回输份量,ELECTROHOME的回输电阻是27K直接引到胆的阴极1K电阻处,DYNACO的回输量高达20db有多;而ELECTROHOME的回输量约十多db。电源处理: 电源整流方面,ELECTROHOME是用两支5U4G整流管作个别并联,可提供足电流给两声道共同使用,这点也是优于DYNACO ST-70的5AR4/GZ34单整流管供电。再者,若暂撇开比较不同整流管的客观因素,包括:生产厂、牌子、国家与年代而言,在电气特性方面,5U4G是直热式整流管,而5AR4是旁热式整流管,通常是直热式较优胜的。 另一点,DYNACO ST-70的输出牛是有组抽头,作“超线性”的线路接法,而ELECTROHOME则没有这抽头接线,其EL-34的廉栅极是在电源部份加设一支电阻作π型降压滤波来提供EL-34的工作点。关于超线性接线法或廉栅极供电的四极接法,不能单凭这两种处理手法,在理论上判高低,祇是使用方法式而已,各有各不同特式,当然后者所使用的π型降压电阻和滤波电容封声音质素起了一定影响,但超线性的接线法就没有这牵涉因素。ELECTROHOME所使用的古董线电阻和滤波电容是相当高质素的。图(5)[!--empirenews.page--]
使用零件:
这台ELECTROHOME后级所使用的零件是颇有趣的,图(6)两声道一共有四支点色的英国电容Hunts作独立四支EL-34的交连电容。从机顶侧看,有支TCC滤波电容也是英国的图(7)。输出牛和电源牛相信是出自美国的产物。放大用的电阻全是美国AB碳阻。
输入放大管7199这两级的三/五极管是直接交连的,无需交连电容,但在五极管处的廉栅极则需要阻提供数十volt的直流电压,以令这五极管启动工作,因此这廉栅极处必须使用电容储电,作稳定其电压之用。要注意的是这电容对这组放大的声音质素是相当大的影响力,原本用Aerovox美国腊质包裹的电容0.02uF;奇怪的是输入电容竟用了0.22uF图(8),看来是无需这输入电容,可以废掉。顿时心萌一念,就是可将这输入电容0.22uF拆下,改而放置在廉极处,取代0.02uF。声音明显是质感强烈兼从容了不少,拆下来的0.02uF可以退休了图(8a)。
使用零件:
这台ELECTROHOME后级所使用的零件是颇有趣的,图(6)两声道一共有四支点色的英国电容Hunts作独立四支EL-34的交连电容。从机顶侧看,有支TCC滤波电容也是英国的图(7)。输出牛和电源牛相信是出自美国的产物。放大用的电阻全是美国AB碳阻。
输入放大管7199这两级的三/五极管是直接交连的,无需交连电容,但在五极管处的廉栅极则需要阻提供数十volt的直流电压,以令这五极管启动工作,因此这廉栅极处必须使用电容储电,作稳定其电压之用。要注意的是这电容对这组放大的声音质素是相当大的影响力,原本用Aerovox美国腊质包裹的电容0.02uF;奇怪的是输入电容竟用了0.22uF图(8),看来是无需这输入电容,可以废掉。顿时心萌一念,就是可将这输入电容0.22uF拆下,改而放置在廉极处,取代0.02uF。声音明显是质感强烈兼从容了不少,拆下来的0.02uF可以退休了图(8a)。