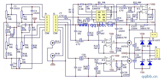
TDA2030A是单声道的功率放大集成电路,做立体声放大器必须使用两只TDA2030A。TDA2030A只有五只引脚,正电源、负电源、正向输入、反向输入和输出。TDA2030A的散热片是和负极连通的,用双电源供电时,散热片千万不要和地线短路。
本功放板采用双12V电源,TDA2030A工作在OCL方式。OCL是指不用音频输入、输出变压器和输出耦合电容,放大器直接推动音箱。OCL具有音质佳、频响好、成本低等特点。常用的功放电路类型还有OTL、BTL,OCL电路元件最少,音质最好。(BTL和OCL相当)
