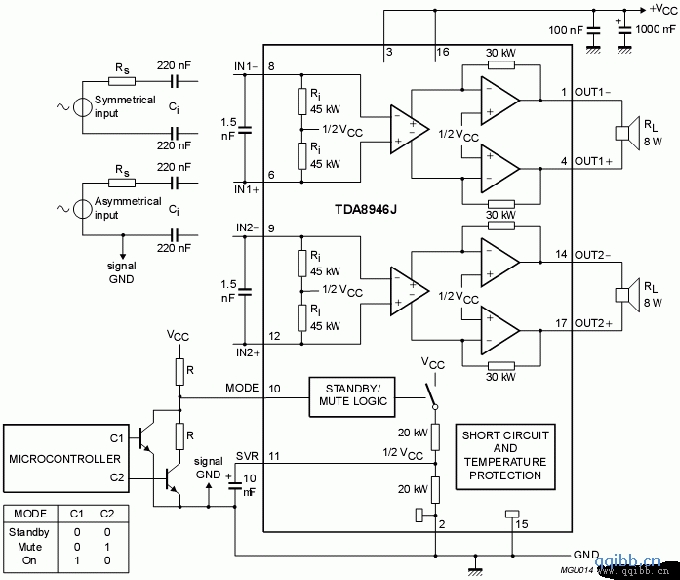
TDA8946J 是一个双通道音频功率放大器,内含两个BTL放大电路.在供电电压为18V负载为8欧时,可以输出2 X 15W的有效功率.
TDA8946J封装形式是ZIP双列直插,供电范围:6~25V。THD总泛音失真率0.03~0.1。
各引脚功能如下:
1 输出终端1负
2 接地
3 供电电压VCC1
4 输出终端1正
5 空
6 信号输入1正
7 空
8 信号输入1负
9 信号输入2负
10静噪控制(备用)
11纹波抑制(外接10nF电容对地)
12信号输入2正
13空
14输出终端2负
15接地
16供电电压VCC2
17输出终端2正

2x15W stereo Bridge Tied Load (BTL) audio amplifier