一个朋友问我,装的TDA2030功放如果要升级,做什么?我^_^笑了,对于刚入门的朋友我还能说什么呢。我说:装IC的电路其实能学到的东西不多,你不如装个晶体管分立元件的功放吧。
所以就找了这个简单的电路推荐给他,这个电路中的元件都是市面上极易买到的,单声道的成本不到30块钱。
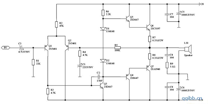
电路图如下:

调试方法
调试前照例要检查一下元器件.安装和焊接是否正确可靠。特别要注意二极管、三极管、电解电容极性有无装反,大功率管与散热支架间绝缘是否良好。热后先单独检查电源部分,如无问题再接入功放调试。按功放负载情况分下列三步进行:
①空载调试 为了减少瞬间损坏功放的可能性,先不接负载.接通电源后,用手触摸末级管走应宽微温,或一管热些,另一管凉些只要不烫手并无其它异常即可放心测量各处电压、调试点电压和静态电流。用数字万用表直流电压(200mV)档测量输出中点电压,一般如在士50mV以下可认为正常。如偏正过高,可加大R2,反之则减小R2,只要差分管经过选配,通常容易控制在土50m以内。
然后测试R7或R8上两端电压降,由于未接负载,此两电阻上压降是相同的。静态电流为40~50mA,R7或R8上相应压降应达到13~17mV,BG4—5基极间电压约2V左右。如R7或R8上无压降或小于13~17mV,可分别测试D1和D2压降,试把其中压降较小的二极管焊下(应断开电源后进行)换一压降较大二极管后复测,如无相应的二极管则可用220Ω微调电阻代之并微调到R7或R8上压降达到13~17mV.反之,如果R7或R8上压降过大,则可用220Ω微调电阻与D1或D2并联且微调到R7或R8上压降达到13~17mV,复测中点电压并调整R2使中点电压达到土50mV以内。
②纯电阻负载调试 功放输出接8~10Ω 1/4W电阻,再测R7和R8两端压降,此时由于BG6,7通过此电阻形成各自独立的直流回路,R7、R8上压降可能会不一致,此时可再调整R2使此两电阻上压降一致,中点电压也就接近0V。如R7、R8上压降相同但未达13~17mV,则可调换D1、D2或微调上述2200微调电阻,反复1~2次,总之要达到R7、R8上压降相同并达到13~17mV,中点电压一般也就调好。
③实际负载调试 经以上调试后可接入声箱调试。连接声箱的馈线及其长度尽量按日后实际使用情况配接。通电开机后先不送入信号,听扬声器有无明显异声,同时用手触摸末级管壳,如扬声器中有异声并且管壳发烫,说明由于接入实际负载后电路产生自激。此时可如图4所示,在功放输出端接入R1、C1串联补偿网络和,L1、R2并联补偿网络,另用支架尽量靠近印板安装。一般先用R1、Cl,如未能彻底消除自激再加L1、R2。L1可用Φ1.0mm漆包线在田12mm骨架上绕10圈后脱胎而成。一般采用上述措施后均能消除自激。
最后加入信号在略高于正常听音电平下试听1小时左右(随时注意末级管壳温度高低)后复测输出中点电压和静态电流。一般中点电压<士100mV,静态电流<100mA且无持续升高现象,调试结束。