笔者听过一些土炮胆机,信噪比普遍较差。中断信号源并关小音量,喇叭中总有哼声,开大音量时更为突出,甚至在一些商品胆机中也或多或少地存在此问题。于是烧友们加大扼流圈电感、加大电容,在滤波电路中大摩特摩,然而却收效不大。接地点左换右接,偶然在某一点噪声大减就如获至宝,似乎这个低噪声接地点是千试万试试出来的,神秘莫测,也有人试得不奈烦就由它去了。另一个误区是认为由于石机有稳压电源、电子滤波电路,背景噪声小是当然的,而胆机没有,于是也给胆机加稳压电源,弄得电源十分复杂,效率大打折扣。
消除背景交流声有两个途径。一是抵消法,以毒攻毒,但在此毒非彼毒时不能奏效,即必须以波形相同、相位差正好180度的噪声源去抵消噪声,虽然方法被动但使用得当也还有效。比如前级灯丝接地电路中的平衡电位器、推挽输出电路两臂板流中噪声分量相互抵消等就是此法的应用。另一方法是寻找噪声来源加以切除,从根本上杜绝噪音,本文主要讨论这个方法。
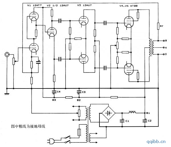
过去曾流行过使用接地母线的方法装配胆机,母线使用较粗的镀银铜线,因其电阻很小,对克服静态噪声有一定的效果,但在今天Hi-Fi的高要求条件下此法已落伍。如图1所示的为较典型的功放电路,其中粗线条为接地母线。现在我们对噪声来源进行分析,由整流器输出的直流脉冲电流充人C1,经母线流回整流器,那C1接地点左边部分均有100Hz脉冲电流经过,是污染重灾区,这一段母线切记不可与任何放大器电路相连。经C1平滑后仍有一定的100Hz脉冲成分经 L1恒流充入C2,C2中的100Hz脉冲电流成分已大为减弱。它在接地母线中流经C1、C2负极间的一段,因此这一段母线也不要接人放大电路。C2的右边已基本不存在100Hz脉冲电流污染,但经由C2正极端,由功放管所消耗的大音频电流却要由功率管V4、V5阴极电阻人接地母线流回C2负极。阴极电阻入地点到C2负极接地点这一段母线又成了音频污染源。这个音频压降直接经C3、C4反馈回前级,轻则产生波形失真、重则引起自激振荡,危害极大。同理C3 中流过推动级V3的音频电流在C3负极端与C2负极端间接地母线上产生音频压降,通过C4污染给V1。同时输出变压器二次侧的负反馈信号通地点也有输出级大动态音频电流在母线上一段压降的污染,通过Rf送人高灵敏度的V1阴极,也使负反馈信号紊乱,破坏音质。通过以上分析可知,虽有接地母线,但这台功放还是情况不妙。

图1 较典型的胆机电路
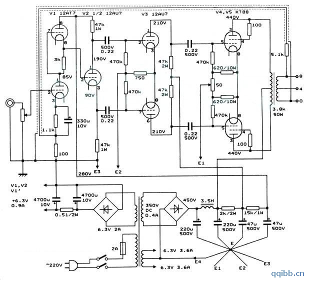
针对以上问题的对策如图2所示,取消接地母线,把所有滤波退耦电容集中布置,所有接地端汇总一点E。整流器负极单独用一条线接人这一点,功放管V4、 V5阴极电阻接地点E1用一根线接人这一点。如果是固定偏压则负压整流滤波电路接地点也应汇人E1,接人这一点。同理推动级V3阴极电阻通地点E2也单独用线接人这一点。而V2为板阴分负载倒相,因为它无放大量,所以可和输入级V1共用一条地线E3,接人正点,用线只需0.5—0.75mm2。所有地线从 E点呈星状散开,故此得名。为使负反馈端不受功率级电流污染,可用屏蔽线外层把输出“O”端与E3端相连,芯线传输负反馈信号。至于正极端由于各B+ 点已由退耦滤波电阻隔离,只需选取足够的R、C时间常数即可。为配合很高的信噪比,输入级灯丝应采用直流供电。一般左右声道可不必分别用线接地和接B+,这已不影响信噪比。但若要更高的左右声道分离度,则左右声道也要分别用线。

图2 星型接地法连线示意图
笔者最近用星形接地法装配了一台胆机,数据已标于图2中,输入级用SRPP电路可降低感应噪声,并且V1、V2灯丝都为直流供电。倒相、推动、功率3级均采用威廉逊电路,负载3800~t时RMS功率为2x25W。原本音质优秀的电路,加上星形接地法的应用如鱼得水,音质纯净无比。该机不仅工作稳定,信噪比也出奇地高,音量钮无论放在什么位置,只要停止信号源,在深夜里耳贴音箱竟无法查觉已是开机状态,对信噪比来讲真是事半功倍。这样低的背景噪声恐怕晶体管机也较难达到,不信您可一试。