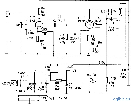
本机电源供给电路采用5A全桥整流。市电经变压、整流和C5、R8、C6滤波后,再经VT、R9、C7和C8进一步滤波,供给6P13P阳极所需工作电压。该直流210V电压经R7降压、C3、C9滤波,供给6P13P屏栅极工作。另一路经C9滤波,R4降压供给6N2所需工作电压。应当注意的是,由于滤波电容容量较大,一定要设置泄放电阻(R10),否则即使断了电,触及高压端仍有可能遭受电击。滤波电路中的晶体三极管VT可选用13005等型号的NPN高耐压三极管,或者其他型号的显示器行管(要求耐压在600V以上);VT的加入可有效提高信噪比。
机器安装与调试首先从电源电路开始。由于6P13P的灯丝电流较大,所以电源变压器灯丝绕组的线径不能太细。
放大电路部分按图施工。应该注意的是6N2及6P13P栅极电阻应选用1/2W的。虽然从电路上看,该电阻中流经电流微不足道,但由于电子管的工作性质,仍有可能造成栅极电阻的损坏,从而造成失去栅负压,最终危及电子管的安全。电源滤波电容宜选择耐压值高的电容器,这样虽然体积大一些,但会减小漏电率,电路也会更安全稳定。电源电路中的电阻的功率取值同样宜大不宜小。

该电路中,对音色影响较大的电容是C1、C2及6P13P的屏栅极对地电容。级间耦合电容选用WIMA、RIFA、ROE品牌的都不错。容量不宜过大,因为6P13P的输入电阻高达270k,即使选用较小容量的电容也可保证低频响应,同时选用小容量电容又可有效避免电容的漏电。
在以上线路连接完毕后,断开R3反馈电阻,把音量电位器RP旋到最小,连接音箱,此时音箱应无明显交流噪声。如果电位器旋开一些交流声反而减小,那说明机器的接地存在问题;如果扬声器放声时噪声很大。那电路可能存在自激,应检查退耦电容是否开路。另外一个最关键的因素,可能就是机器在焊接时未能做到一点接地,请把放大级,功率输出级的栅极电阻、电容一点接地。而由于滤波电容问题引起的交流噪声的可能性并不大,原因是目前电容器的制造水平已经不错了,高耐压,大容量的电容器比比皆是。
调试中,在不加负反馈的开环情况下,试听几首歌曲,可能感觉声音不尽如人意,加上负反馈,即将R3反馈电阻接入,此时如果出现啸叫声,说明反馈相位接反了,只要把输出变压器初级接线交换一下即可。负反馈的加入可以有效的降低失真,使放声细腻。
该机器的工作点调整可通过改变6N2、6P13P阴极电阻阻值完成(由于阳极电压未设计调压电路,而通过电阻分压调整似乎也不理想),R2、R6阻值越小,静态电流越大,声音也有所改变,大家可根据自己口味做适当调整。
由于电子管放大器相对晶体管放大器来说“容错”能力要强。所以即使是初学者也比较容易把机器装响,而难点往往是变压器不易找到。
首先谈一下电源变压器,由于电源变压器的工作特点是流过固定频率的50赫兹交流电,所以制作相对容易一些,一个简便的方法是寻找一只100W左右的环形变压器,首先在初级接入市电,测出次级电压值,而后逐圈拆掉次级线圈并数出匝数,由变压器电压比等于匝数比或简单的用测出的次级电压值除以拆算出的次级匝数,算出初级的每伏匝数。再根据电路供电要求,确定需要制作的电源变压器次级线圈匝数以及灯丝线圈匝数。然后,利用绕线梭子手工穿绕即可。由于环型变压器铁心磁导率较高,所以相对来说需要的线圈匝数一般来讲也不多,所以这个工作量并不大,需要注意的是高压线圈和灯丝之间最好用绝缘带隔离,电源变压器采用环形变压器漏磁很小,不会产生由磁场干扰造成的交流声。
输出变压器对频响和音质很有影响,自制也就相对复杂多了。首先单端输出变压器存在静态励磁电流,所以变压器铁心必须留有空气间隙,这势必导致初级电感量的下降,而输出变压器的频率工作范围我们希望在20赫兹至20000赫兹内平坦展现,这不是轻易可以做到的。对于没有变压器绕制经验的朋友,建议购买成品;对于想自己绕制的朋友可选择质量较好的舌宽19mm,叠厚30mm铁心,根据6P13P负载阻抗值,确定输出变压器初级阻抗为2.7k,次级阻抗8欧姆,根据阻抗比等于匝数平方比的关系(式中:N1-初级匝数,N2-次级匝数):
N1/N2=(根号2700/8)
根据上述铁心参数及经验。可定出:初级为2200匝,则次级为120匝,在绕制该变压器时可采用3夹2的绕制方法(即3层初级,2层次级),完成绕制接入电路试用一番,感到满意,最后做浸漆处理。实际绕制的变压器初级感抗为8H左右,这个感抗比理论要求值偏小,但从制作难度,以及保证高频响应的角度看,变压器尚能满足要求,实际试听感觉声音比较均衡。
由于6P13P的电流输出能力很强,用它所做的机器放音力度很不错,这款机器用管普通,而音质令人满意,尤适合书房听音之用。