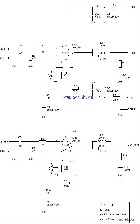
LM4766是美国NS公司推出的双声道大功率放大集成电路, 每个声道在8Ω的负载上可以输出40W平均功率,而且失真小于0.1%,30W功率输出的情况下仅仅只有0.06%的失真 和噪声值。
该集成块内部还具有完善的保护措施:过压、欠压、超载、超温( 165℃时输出自动关闭,155℃时自动恢复工作)及该公司专利——安全工作区SPIKE峰值保护(保证集成功放末级对管工作在特性曲线的安全工作区内等功能)。可以说,采用LM4766设计成功的功率放大器,一般都能达到相当的安全性能。另外,LM4766内部的两个声道都具有独立的静音电路,并且通过两根引脚引出。它的作用是可以关闭LM4766的输入,使内部的功放没有任何信号输出,这两根引脚以一定方式连接后,能消除开机过程中的冲击。从DATASHEET上我们可以看到,在LM4766的供电电压达到+-30V,并且有足够的信号激励,那么,LM4766将输出40W的功率推动扬声器单元,这种功率,已经能够把绝大部分的多媒体扬声器推得服服帖帖

最好用的功放IC-LM4766电路图