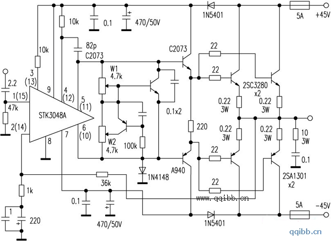
STK3048制作的功放电路图

📅 发布时间:2012-12-20 19:28 👁️ 浏览:0 🏷️ 标签: 3048 STK 功放电路图

   集成电路STK3048供电电压高,动态范围大,用于制作滑动甲类功放的电压放大级,简化了电路,调试简单。

觉得这篇文章有帮助吗?