一、发现6C19
胆机在发烧友中受到很大欢迎。胆机的声音柔美,听惯了晶体管的声音,间中来个小胆机在茶余饭后慰劳慰劳自己的耳朵,亦可有无穷趣味。
但是胆机要玩起来也还真费神,也挺伤腰包的。一个好胆,动辄一百几十,名胆更是非吾辈之所能求。为此,本文只打算给那些和笔者一样刚患上“胆结石”不久的朋友介绍个“偏方”。
发烧友在做小功率胆机的时候,一般都是弄个6P14(EL84)什么的装装。6P14是个小靓胆,声音清丽秀气,当然这也和它本身是一个五极管有莫大关系,6P14的输出阻抗也相当的高(Ri>30K,一般应用取输出变压器一次侧阻抗5K左右)。
近来有朋友送了一对北京产的6C19,看着它简洁的构造,煞是喜欢。其体积与6P14差不多,小九脚玻璃封装。因是三极管,管内就一对已作电气连接的屏极,中间是错落有致的栅丝,再里面就是包裹了灯丝的涂覆着氧化物的阴极了。
在国内刊物上,6C19的应用电路很少。不过你不要以为它没有为中国音响贡献过哦。告诉你一个秘密:大名鼎鼎的失真度测试仪SZ-3中,6C19就曾在里面担当着稳压的重任!现在身价最高的300B,在被发掘之前不也一样做过相同的工作吗?看来,英雄还是莫问出处吧。上网查找更多的资料,更是不觉怦然心动。6C19,国外相同型号6S19,正是三极名管6C33(6C18)的小弟弟,其基本参数如附表所列。
可以看到,6C19的输出阻抗极低,甚至比6N13P(460Ω)还要低,为Ri=300Ω,屏极耗散功率也挺大的,Pa=11W。用来做个三五瓦的单端A类胆机刚好合适。

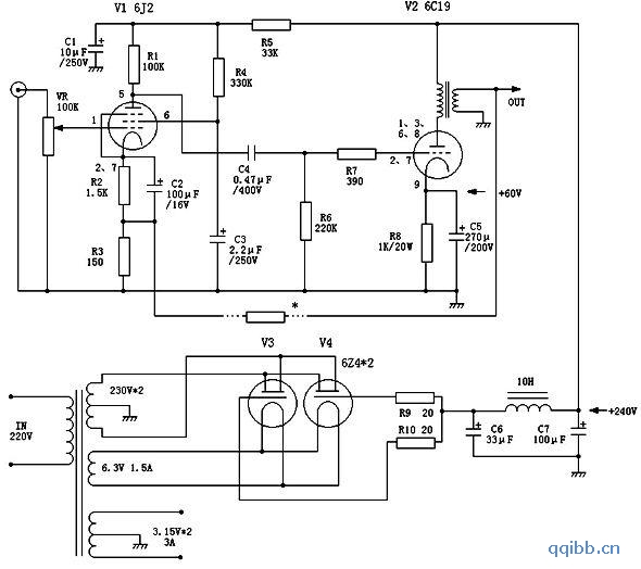
二、自生偏压单端电路
6C19也有个缺点,就是它的栅负压比较高。一般需要一级高μ管加上一级中μ管作放大才能驱动。但如此一来,又带来了新的相移、信噪比的劣化,电路也趋向复杂,与我们的初衷背向而行了。
本着简洁至上的原则,决定采用300B的高烧电路形式之一,即一级五极管前放加一级功率管输出。同时为了取得视觉上的和谐,选取五极管的目光锁在了小七脚管6J2上。
为使大信号输入时不致削顶,6J2的栅负压取得稍大,约1.6V左右。在这里,把6J2的阴极电阻一分为二,上偏压电阻选得较大,在其上并联了一只电容。上下偏压电阻的连接点可作为大环路负反馈的接入点。即从输出变压器二次侧端经一数k的电阻反馈到此点。不过,笔者从试装到整机,都没有接入过大环路的负反馈,一切全凭电路的开环性能决定。
信号被6J2放大后经由C4耦合进入6C19组成的自偏压单端A类放大电路。阴极电阻也是6C19的自偏压电阻,产生6C19所需的栅负压,其上有60V 的直流电压,功耗甚大,应留有较大的功率裕量,并要注意安装时的散热问题。阴极电阻上并联的C5是6C19的去耦电容。音频电流几乎都由此通过,对音质有较大影响,应选用优质品。笔者最初选用的是从开关电源拆下来的270μF/200V,声音倒也比较中规中矩。
至于耦合电容C4,无容置疑,其性能左右着声音的表现,在这里是由WIMAMKS-4的0.47μF/400V担纲。
由于6C19的输出内阻较低,仅300Ω,使得输出变压器的影响相对于高阻抗时为小,绕制也相对简单。笔者使用的是一对一次侧阻抗为670Ω的拆机品,二次侧8Ω端子接入16Ω的扬声器箱,反射到一次侧的阻抗为1.3k,正好可代用,声音还算不错。
如欲自制,可选用22×35的铁芯,按分层分段绕制。
本机的电源部分,仍采用电子管整流。只是为了满足电流需求,采用两个6Z4并联使用,最大整流电流可达150mA,满足本机的要求不成问题。为均衡可能由于6Z4离散性的影响,在整流输出端接入一只20Ω的电阻。其后是经典的CLCπ型滤波,对于电感滤波的效果,不言而明,所以本电路仍不惜血本,照单全收。
实际制作中,所有元器件均以物美价廉为目的,电阻选用的是大红袍,滤波电容大部分是久负盛名的国产CD15,只是有一点要注意的是,为了不破坏一点接地的原则,滤波电容(外壳与负接线端相连)应事先包上一层绝缘膜。
因本机所使用的零件体积均较大,所以采用了搭棚焊接,这也是靓声的一个途径哦。找两块铝合金型材,铆接起来做底盘,在其上安装了六个管座,及接线架。花两个晚上的时间慢慢而又细心地焊好整个线路。
复查确认无误后,满怀期待的心情,接上电源开关。随着灯丝发出橙红的颜色,没听到什么不该有的声音。简单地测量了一下功率管栅负压,正常。再输入信号,一个个音符跳将出来,哈哈,成功了!此时机子还没有煲足,但开声就可以听到与6P14完全不同的声底,也许这也是五极管与三极管的一种区别吧。不好说这两种声音孰优孰劣,但就本人而言,笔者更喜欢6C19的这种声音。

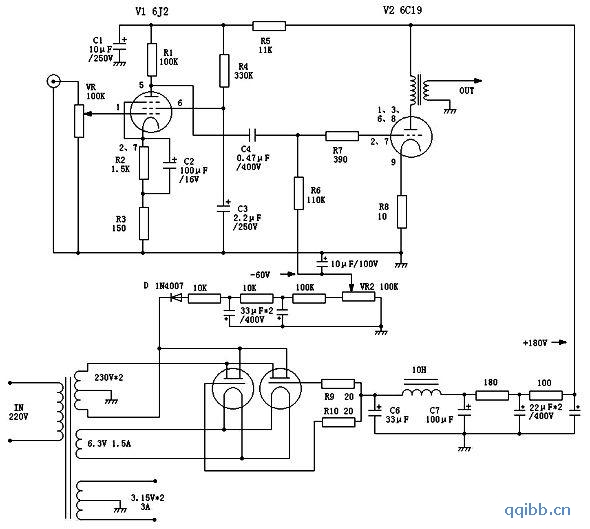
三、固定偏压单端电路
就这样地让6C19在地板上的棚架上奉献了半个多月,每天开上几小时慢慢地边煲边听。这声音是越听越喜欢了,可是能更好吗?怎么可以更好呢?笔者把目光投在了两个电容上,一个是耦合电容C4,一个是阴极电容C5。一番翻箱倒柜之后,找出一对“骨灰级”古董——一对0.47μF /630V的CJ40罐装油浸电容,这种电容的体积较大,为长方体,约30mm×25mm×25mm,备有安装卡位。搭棚焊接的另一个好处也在这里体现出来了,就是调换元件极为方便,三下五除二把WIMA换下来,换上CJ40。再开机,哗,用“全新的声音”来形容这一摩绝不为过。音符变得更加活泼,整个低中频显得愈加富有灵性,极具弹跳感。据资料表明,这种牌子的油浸电容是国营713厂的产品。看来,Hi-End器材的100%国产化完全有可能在胆机上得到实现。
在笔者的收藏中,还有一些型号为CZJD、CZJL以及CJ40 10μF的,另外还有一种是CDM-W-N(油浸电解?),全都是金属罐形封装,一个个精品酒瓶一样,很是讨人喜欢。在试制过程中,笔者还曾把电源回路中的电容全部换为上述的浩大阵容(总容量与原电路相比要小许多,电感L之前约28μF,L之后约60μF),但奇怪的是,低频力度不减反增!这不能不说是油浸电容的魅力之所在。只是由于体积过大,并且在这之前已经决定把它们许配给了另一个电路,所以不得不忍痛割爱了。
这样的试验结果是不是有点出人意料呢,但细究也应是如此,毕竟在Hi-Fi领域,没有最好的,只有最适合你的,这或许也该算是个理由吧。一高兴就把话题扯得太远了,回到电路中来,上文提到C5用到的是一对从开关电源拆下来的270μF/200V的日产电容。声音中规中矩的另一个含义就是无甚个性,平平淡淡。很多文章都已证实了这个阴极电阻和电容对声音的表现极为重要。换上靓品电容自然是通往罗马的一条道,只是当时手上没有合适的,仅有的几个金装ROE又因耐压太低不能使用。没办法,来点最后的绝招,就是去掉阴极电阻和电容,电路改为固定偏压。但仍保留一个小阻值的电阻,以供调试之用。要改为固定偏压的的话,一个独立的负压是必不可少的。只是原变压器并没有多出一组几十伏的绕组,不过好在6C19的负压比较高,从主绕组得出一个60V的负压还是可以接受的。另外和自偏压相比,固定偏压的主电源的电压不能太高,也正好可以在电源回路中串入多节RC滤波,提高电源性能,一举两得。
四、DIY
至此,整机的电路部分就此定型。接下来就应该是选购一个机壳把它装出来了。不过笔者这个人什么都好,就是有个毛病:要自己动手。哎,这已经是DIYER的通病了。一台胆机,除了美在声音外,还可以美在外表。也许你可以暂时抵挡胆机的那份柔美声音,但不应该没有了对在夜色中嫣红的灯丝交映成趣的梦幻景象的追求与遐想。并且与石机不同,石机可以通过散热器来耗散功率器件上的热量,而胆管就唯有通过自身管壳进行散热了。把胆管(尤其是功率胆管)装置在机箱内并不符合胆管的设计规范。
不过说归说,要做一台靓丽的裸装机,还得认真考虑一番。其中之一是几个变压器牛的外观处理。三种大小不一外形各异的电源变压器、扼流圈、输出变压器,没经过处理就摆在一起,怎么好看都是有限的。正在愁眉莫展之际,偶然经过装修店,店里的不锈钢管引起了笔者的注意。这种不锈钢外表光滑锃亮,因为它不导磁,还可以避免涡流的影响,真是得来全不费工夫。当下割了合适的几段,交代伙记有一端照用不锈钢封口,另一端焊上四颗螺栓。再抛光之后,几个挺合心意的牛罩就收归囊中了。
底盘原想用不锈钢板的,但后来模拟比划的结果是,感觉到不锈钢底盘上安装不锈钢牛罩,搭配有欠和谐,并且不锈钢板个人折边打孔加工的难度很大。最后选了两段亚黑色的铝型材对剖,中间用螺丝固定代替了事,中间的棱条正好做加强筋之用,底盘两侧裙板也依然由两瓣白色的铝材充当。
对于前后面板,曾见过部分发烧友是用铝合金板打磨拉丝而成。不过这样,整个底盘都是全金属的,看起来总有点冷冰冰的感觉,与胆机温暖的色调有异。其实,在市售的家庭装修用实木木地板中,可以找到合适的替代品。这些实木木地板均是经过多道工序精制而成,膨胀系数小,不易变形,而且还经防腐耐燃处理,并有多种颜色材质可供选择。自然成了笔者的首选。