在许多发烧友的心中,电平仪好像只出现于大功率晶体管功放上,那硕大的电磁表头,就是大功率的象征,也是许多发烧名厂的象征,例如金嗓子、麦景图等。但这种指示方式相对于声音柔和、细腻的胆机而言,显然有些不太恰当。于是笔者千辛万苦从市场上一批“垃圾胆”中找出电眼胆-6E2,用“她”来作电平仪,可谓精妙绝伦。据有关资料介绍,该胆是设计者专为电平显示而设计的特种胆,且是我国继早期仿欧美端面电眼6E5及稍后仿前苏联6El的一种“纯种”中国胆。它具有观测范围大,亮度及灵敏度高等优点。别看笔者把它说得头头是道,可在过去,它只用于调谐指示,很少用于电平指示,且“莲花座”也无它的份,只是用夹片将其“隐居”在机壳中,很快老胆迷们便将它忘了。
本电平仪采用某名机负偏压指示电路修改而成。它制作简便,效果好,且投资少。

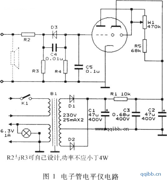
图1是整机电路图。从图中得知220V交流电经电源变压器Bl后产生两组电压,一组高压经整流管D1与D2作全波整流,再由滤波电容Cl、C2及电阻Rl作霄型RC滤波(因市面上很少有胆机扼流圈成品,所以放弃采用1T型LC滤波)。而C3为电源高频旁路电容。最后得到接近平滑的直流电供给6E2。另一组则供给6E2的灯丝及电源指示电珠。在信号通路方面,电阻R2与R3组成分压电路,从功放电路中取出指示电压之后,二极管D3将输入交流信号整流成直流电压,电容C4为该管补偿电容,使其在小信号时也有一定指示作用。电容C5可将直流脉动电压变成相对平滑的直流电压(起滤波作用),有一定延时作用,并联在C5上的电阻R4,则是三极管部分的栅极电阻。而R5与W1为屏压(电子靶电压)调整电路,实际上改变Wl的阻值,可以调整静止时绿色带的带长(这有点像电磁表头的机械调零)。
本机性能优劣主要在于6E2电眼胆的质量,因为它是国产的6E2,所以一般售价都很便宜(仅仅几元一个),没必要去买次品或旧胆,最好是曙光厂的了级(军用级)或T级品(特级)效果较好。当然如果您对其要求不是很高的话,一般M级(民用级)就足够了。购买的同时别忘记小九脚管座哦!
高压整流管Dl及D2选用耐压为1000V的1N4007为宜,也可用小七脚的624作整流,只不过要多一组整流胆灯丝电源。二极管D3可用2AP9或2APl0等锗二极管。电阻中除R1选10kf~/lW的绕线电阻外,其余均为0.5W的五环金属膜电阻,对于可变电阻W1则用470kf~/0.5W通用品即可,也可用同类型的电位器代替。电容中C1、C2、C3的耐压不小于400V,其中电解Cl、C2的容量不应小于471.LF。C3用CBB电容;电容C4、C5的耐压只要63V就够了(::指示电珠用小型200mA/6.3V为宜(::或用一发光二极管串一200~/0.5W电阻代替。至于开关Kl,就用普通单刀250V/2A开关即可。最后是该机的电源变压器Bl,一般可用电子管收音机的变压器。也可按图2所示自己再接1个电源变压器,这两只变压器的功率分别为20W与10W,在接220V交流电的那只20W变压器,二次侧应有2组绕组,一组6.3V/lA供灯丝及指示,另一组12V/lA用采升压。当然高压仅一组,所以应将原来的全波整流改为由4只1N4007组成的全桥整流,余下电路不用修改,也能正常工作。另外,因为是双声道设计,所以二极管D3,电容C4、C5,电阻R5及WI应购两份。

一般而言像这样简洁的线路,笔者建议用搭棚焊接,一方面可以省去印板所花费用,且效果要好于印板(只要在电器市场买几个焊片架便可)。机箱建议用铝合金制的小盒子20mm×5mm×l2mm),在顶面打上两个大洞(用于安装管座)及一些固定孑L,再沿信号通路—,灯丝及指示—)高压整流—)霄型滤波—)接地的顺序安装好所有零件,如图3所示。检查几遍,确认无焊错、假焊、短路等不良现象后进人空载调试(不插电子管)。插上电源,开机后10分钟内如无冒烟、打火等异常现象,再用万用表测其高压,约300Vo然后插上电子管,30s后屏幕应出现绿色带,待其停止收缩后调W1及另一声道的屏极电阻,使两者处于同一高度。而后接上信号(并联在扬声器两端),此时绿色带会随信号大小而伸缩。用上几天后再复调一次便可顺利工作。如果您有兴趣的话,再用功率计校定,用油性圆珠笔于胆腰上写上功率值便可。图4是6E2的控制栅与暗区长度关系的曲线图,其管脚排列见图5所示。



6E2的技术参数如下:
阴极式样:旁热式涂氧化层阴极
管座式样:小九脚
灯丝电压:6.3V
灯丝电流:0.3A
管身高度:65mm
管身直径:22.5mm
主要用途:调谐与电平指示
最高额定值
屏极电压:250V
屏极最大耗散功率:0.5W
最大电子靶电压:250V
最大栅极电路电阻:3MΩ
最小电子靶电压:200V
阴极热丝间最大电压:+10V
一般应用值及特性
电子靶电压:250V
栅极电压:0V/一10V/一15V
屏极电压:250V
屏极电流:2.OmA/0.5mA/0.2mA
屏极负载电阻:100kΩ
电子靶电流:1.OmA/1.8mA/2.OmA
栅极电路电阻:3MΩ
荧屏暗区长度:21mm/0mm/一2mm