稳定的函数发生器

📅 发布时间:2013-10-04 06:30 👁️ 浏览:1 🏷️ 标签: 函数发生器

稳定的函数发生器

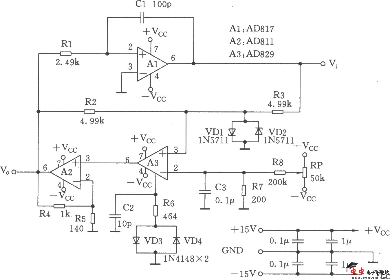
本电路是一个函数发生器,如图所示。它的方波输出具有较快的上升时间,且振幅对温度也不敏感;此外,它的三角输出波形在整个范围内变化率完全一致。

觉得这篇文章有帮助吗?