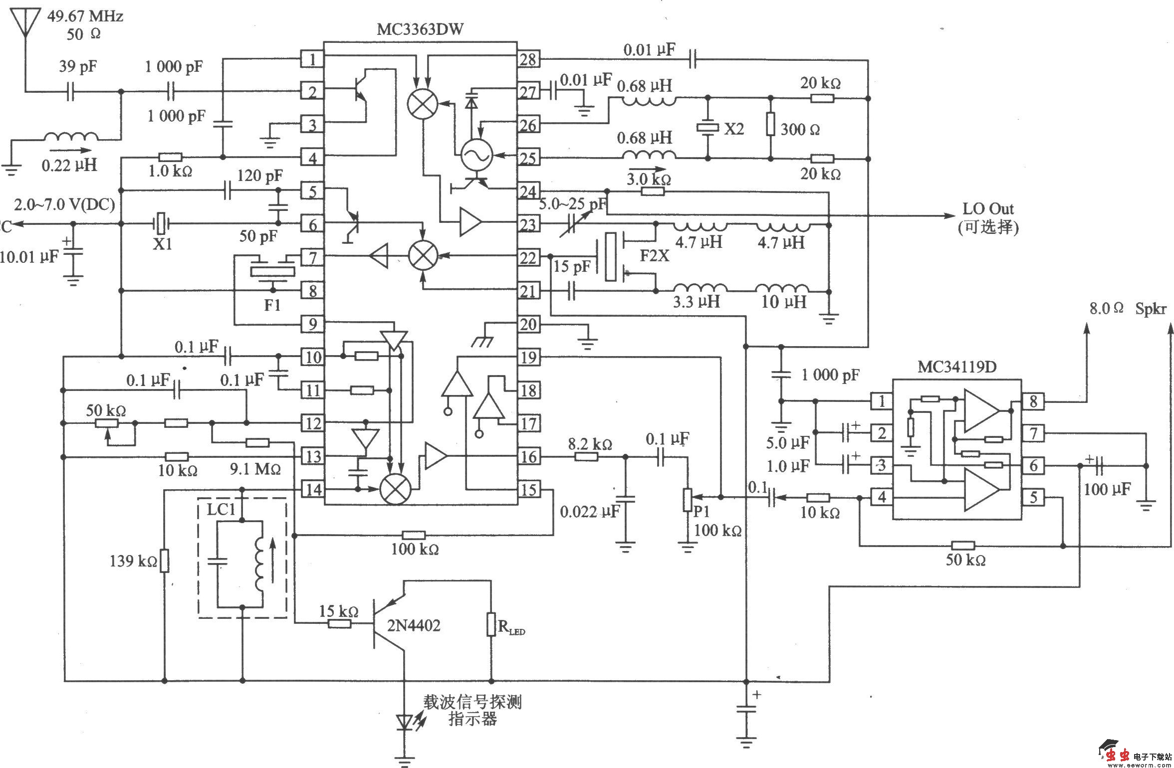
MC3363是一款VHF窄带、低功率和双变换调频收音机芯片。 主要技术特点如下: ·输入带宽为200 MHz(使用内部本机振荡器)或450 MHz(使用外部本机振荡器)’ ·工作电压为2.0~6.0 V; ·电流为3.6 mA; ·灵敏度为0.3μV(信噪比12 dB,使用内部RF晶体管放大器); ·接收信号强度指示器动态范围为60 dB; ·需要少量的外部元件。
MC3363 工作在49.67 MHz单频道窄了宽调频的接收器电路
MC3363是一款VHF窄带、低功率和双变换调频收音机芯片。 主要技术特点如下: ·输入带宽为200 MHz(使用内部本机振荡器)或450 MHz(使用外部本机振荡器)’ ·工作电压为2.0~6.0 V; ·电流为3.6 mA; ·灵敏度为0.3μV(信噪比12 dB,使用内部RF晶体管放大器); ·接收信号强度指示器动态范围为60 dB; ·需要少量的外部元件。
MC3363 工作在49.67 MHz单频道窄了宽调频的接收器电路