压力调节系统的框图如图所示:

利用该系统可以调节蓄水池中的水量。蓄水池内的水压经过管道传给传感器,传感器就输出一个与被监测压力成正比的电压信号(Uo),送至比较器。用户通过改变压力选择电路输出的参考电压(UREF)来设定压力。将Uo与UREF进行比较后,再通过电机驱动电路去控制电机/水泵的开启或关闭。当蓄水池中的水压低于设定压力时,就开启电机/水泵,给蓄水池注水以增加压力。一旦水压达到设定值,立即关闭电机/水泵。
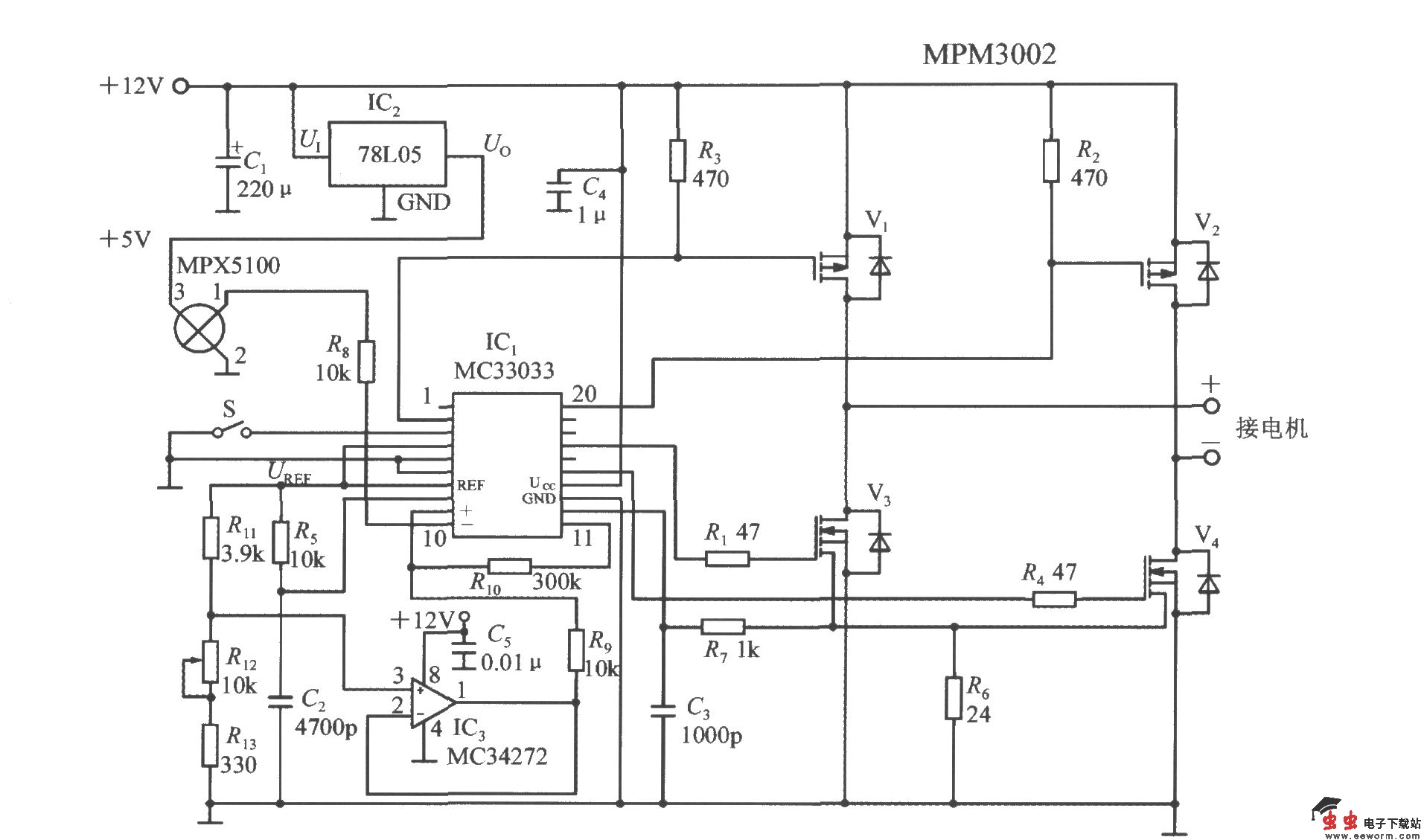
一种实用的压力调节系统的电路如图所示。 12V电源经过78L05(IC2)获得 5V电压,单独给MPX5100供电。其余电路均采用 12V电源。MC33033(IC1)为电机控制器,MC34272(IC3)为双运放(现仅用其中的一个运放)。为提高效率,电机驱动电路采用一个MPM3002型驱动模块,内部由2只P沟道功率场效应管(V1、V2)和2只N沟道功率场效应管(V3、V4)组成H桥路,驱动电流可达4A。可以驱动直流电刷电机。为避免因系统噪声或微小的压力波动而造成测量误差,还专门增加了滞后电路,利用MC33033内部误差放大器和外部电阻R8~R10,构成有滞后作用的比较器。其工作原理是当Uo<UREF时开启电机;随着水池压力的不断升高,当传感器输出电压等于参考电压与滞后电压(UH)之和,即Uo=UREF UH时才关闭电机,使系统的压力降低。此后,传感器输出电压将一直下降到等于电机开启时的参考电压为止。取R8=R9=10kΩ、R10=300kΩ时,滞后电压为0.3V,对应于7.5kPa的滞后压力。电路中的开关S可用来控制电机的正转或反转。