光耦可逆计数显示电路

📅 发布时间:2013-09-30 11:10 👁️ 浏览:0 🏷️ 标签: 光耦 计数显示 电路

光耦可逆计数显示电路

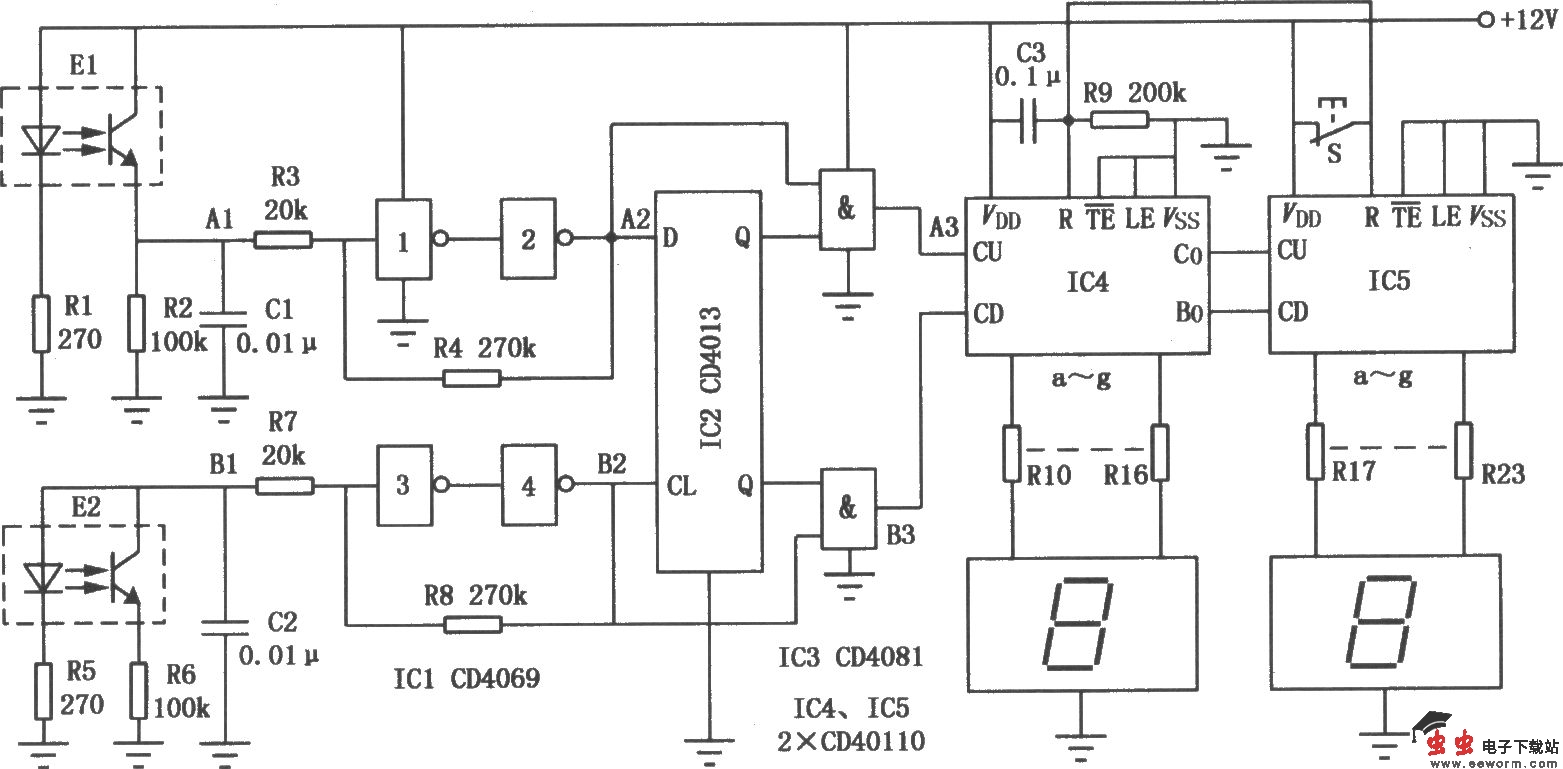
光耦可逆计数显示电路利用光耦器件作为光传感器制作的可逆计数器。可对不同运行方向的物件进行自动加减计数,适用于自动流水生产物件进行计数统计,如图所示。电路中的光耦器件为反射式光耦器件,红外发光二极管和光敏三极管里35o 夹角封装为一体,其交点在距光耦合器5mm处。工作时,红外发光二极管发出的红外光若被前方的物件遮挡,则红外光反射回来并被光敏三极管所接收使光敏三极管导通;若光耦器件前方没有物件,则光敏三极管处于截止状态。

觉得这篇文章有帮助吗?