由AD421构成的基于HART协议的智能变送器

📅 发布时间:2013-09-25 08:50 👁️ 浏览:0 🏷️ 标签: HART 421 AD 协议

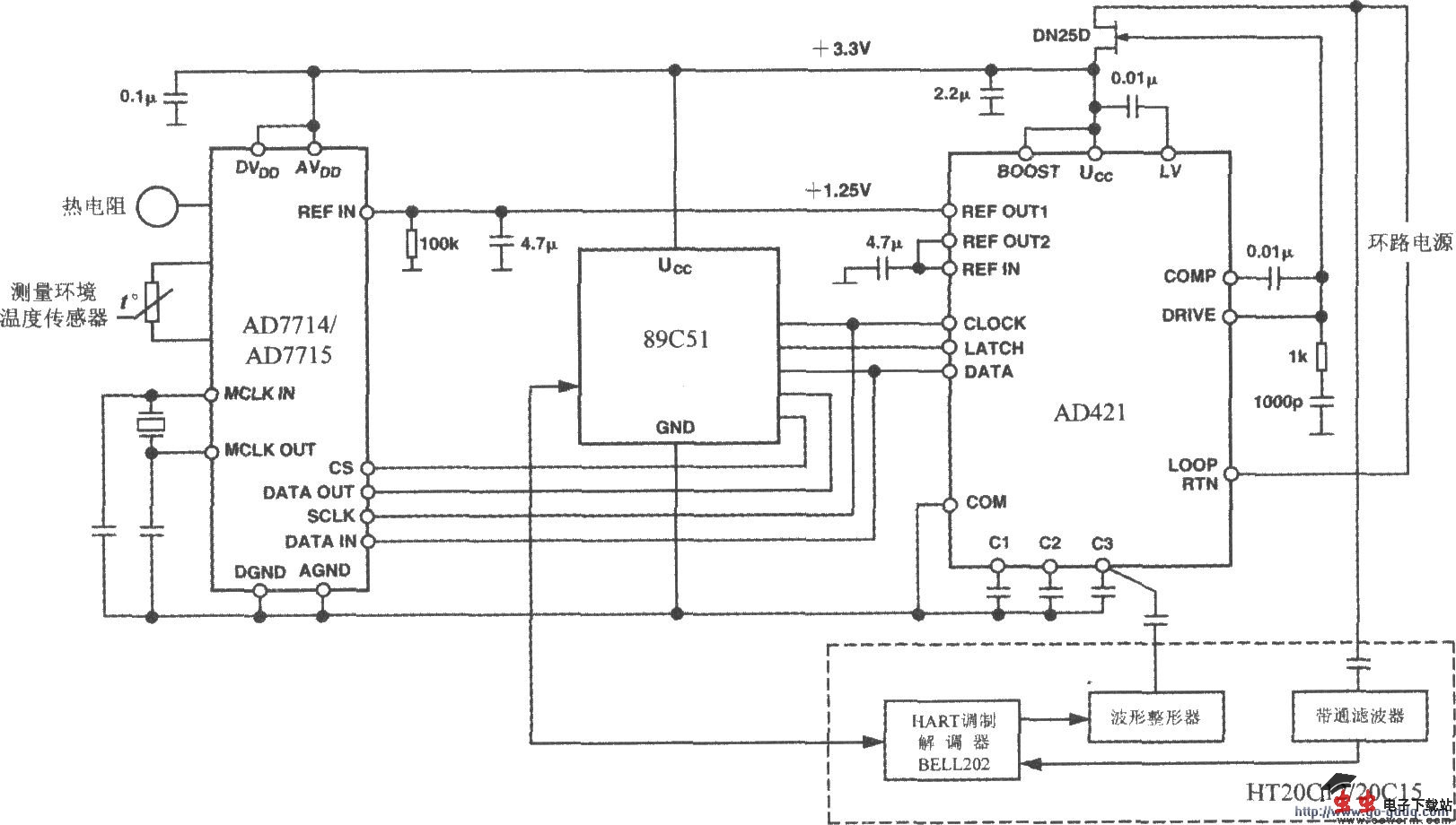
由AD421构成的基于HART协议(高速可寻址远程传感器通信协议)的智能变送器框图:

 

由AD421构成的基于HART协议(高速可寻址远程传感器通信协议)的智

其应用电路:

由AD421构成的基于HART协议(高速可寻址远程传感器通信协议)的智 

觉得这篇文章有帮助吗?