家禽畜舍恒温控制及乐曲发声电路

📅 发布时间:2013-10-02 03:05 👁️ 浏览:0 🏷️ 标签: 发声 恒温控制 电路

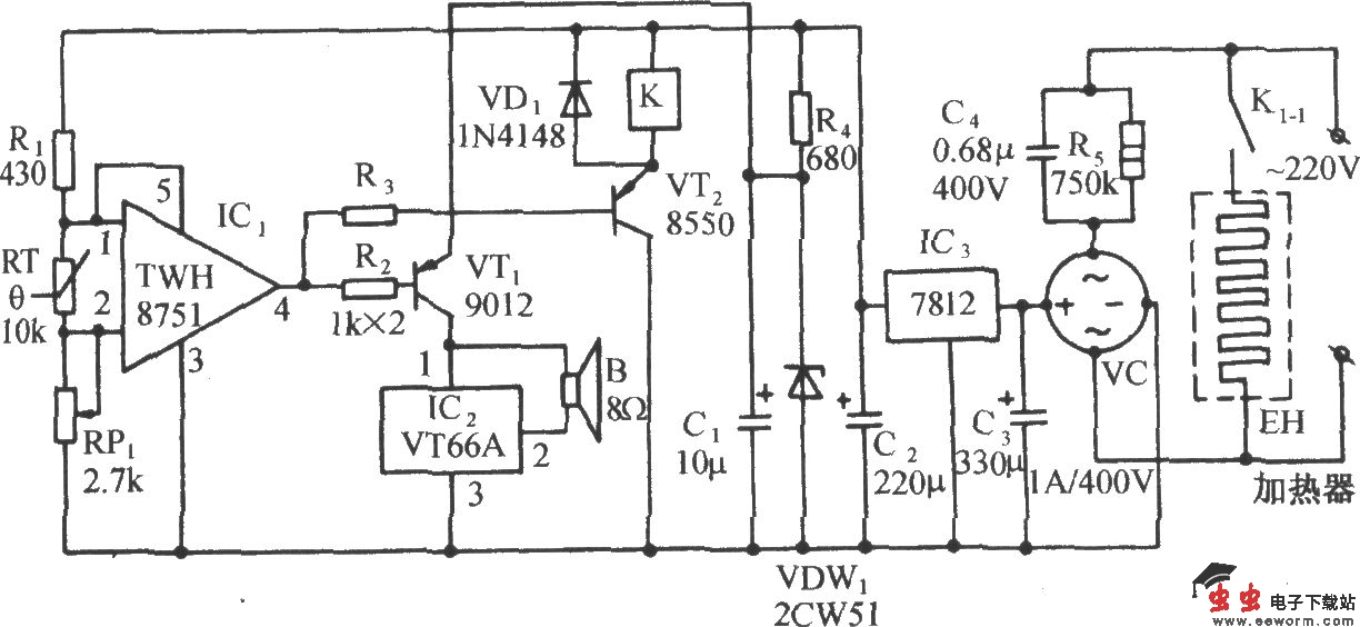
家禽畜舍恒温控制及乐曲发声电路

电路如图所示。它由温度检测及温限选通开关、继电器控制加热电路、乐曲发声电路、交流降压整流电路等组成。可用于家禽孵化、珍兽喂养、水温控制等场合。

觉得这篇文章有帮助吗?