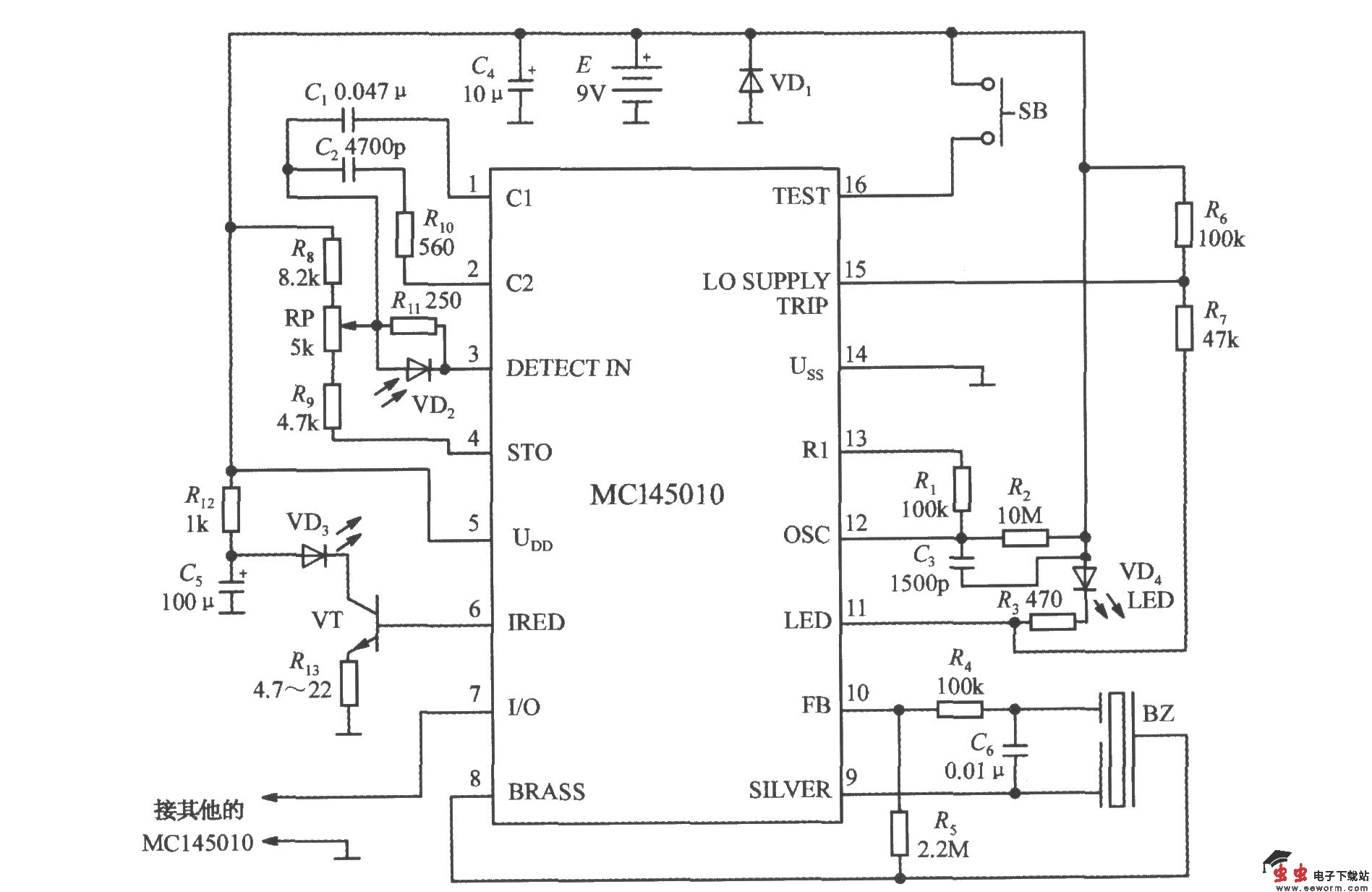
由光电型烟雾检测报警集成电路MC145010构成的烟雾报警电路

📅 发布时间:2013-10-01 19:35 👁️ 浏览:0 🏷️ 标签: 145010 MC 光电 烟雾检测

由光电型烟雾检测报警集成电路MC145010构成的烟雾报警电路

由MC145010构成的烟雾报警电路如图所示。它采用9V叠层电池供电。R2、C3分别为振荡电阻与振荡电容,时钟周期由下式确定:

由光电型烟雾检测报警集成电路MC145010构成的烟雾报警电路 

觉得这篇文章有帮助吗?