电子迎宾礼仪小姐电路

📅 发布时间:2013-09-27 02:40 👁️ 浏览:2 🏷️ 标签: 电子 电路

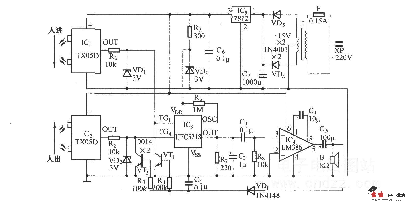
电子迎宾礼仪小姐电路

该电路由进出门检测电路(TX05D),语音发声电路(HFC5218),进出发声互锁控制电路,功放电路和电源电路组成.

觉得这篇文章有帮助吗?