他激式交叉振荡器用于四循环流水彩灯控制器

📅 发布时间:2013-09-26 00:55 👁️ 浏览:0 🏷️ 标签: 振荡器 循环 彩灯控制器

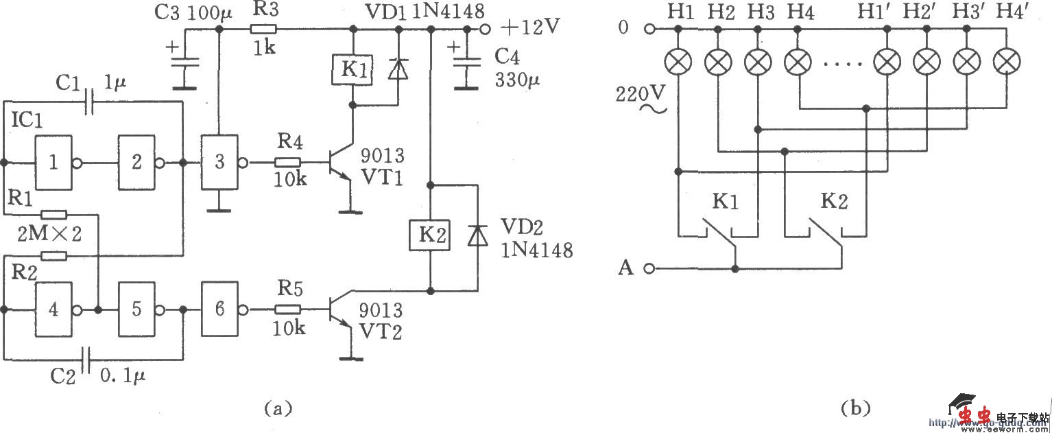
他激式交叉振荡器用于四循环流水彩灯控制器

如图为他激式交叉振荡器用于四循环流水彩灯控制器,该电路只用了两个单组触点继电器4088,便可控制四路流水彩灯。其工作原理:由ICl六非门CD4069和C1、C2、Rl、R2组成他激式交叉振荡电路,直接控制晶体三极管VTl、VT2,驱动继电器Kl、K2作交叉分相输出,即Kl吸合后,K2再吸合,然后Kl断开后,K2再断开,并往复的循环下去。(b)图为彩灯连接图。

觉得这篇文章有帮助吗?