虽然TDA7293已不在风光,但其实优秀的实力,还是不得不为大家介绍一下,对发烧友来说也许是一种回顾。
TDA7293是ST(SGS-THOMSON)公司出品的一款大功率高电压DMOS高保真功放IC,额定输出功率为100W。最大工作电压为120V。其主要参数如
下
参数 最小值 典型值 最大值 单位
电源电压(双电源) ±12 ±50 ±60 V
输出功率 Vs=±45V R=8Ω 140 w
开环电压增盖 80 dB
转换速率 15 v/μS
输出电流 6.5 A
输入阻抗 100 120 150 KΩ
TDA7293内部结构分为三级:差分输入级由双极型晶体管组成,推动级和功率输出级采用场效应管,这种结构可以综合双极型晶体管低噪音和功率场效应管在线性、温度系数、音色上的优势。音色优美,兼顾了双极信号处理电路和MOS功率管的优点,具有低失真、低噪音、高耐压以及开关机静音、过热保护、短路保护等优点。
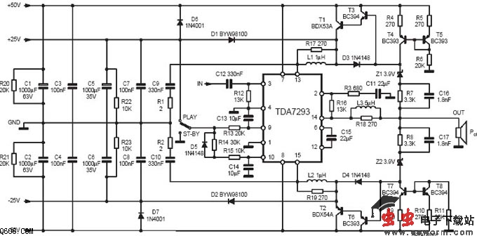
TDA7293是15脚封装。TDA7293各脚的作用如下:1脚是待机地;2脚是反相输人端;3脚是正相输人端;4脚是地;5脚是短路电流检测端,通常作为悬空;6脚是自举端;7脚是正电源输入端(信号处理部分);8脚是负电源输入端(信号处理部分);9脚是待机端;10脚是静音端;11是缓冲驱动输出端(桥接时使用);12脚是反馈输人端;13脚是正电源输人端(功率输出级部分);14脚是功率输出端;15脚是负电源输入端(功率输出级部分)。

TDA7293的9脚为静音为控制端,当该脚低于2.5V时,TDA7293执行静音操作,输出端无信号输出;10脚为待机模式控制端,当该脚低于2.4V时,TDA7293工作在待机模式,内部电路停止工作。
VD1、VT1、VT2构成输出中点直流电位检测电路,当TDA7293工作异常或者意外损坏而导致输出中点直流电位超过2V时,VT1导通VT2截止,继电器K失电,常开触点断开,将扬声器与功放输出端之间的连接断开,可以有效地保护昂贵的扬声器系统不致于损坏。电容C11一方面可以防止因信号动态较大时输出点电位瞬时上升而导致保护电路误动作,另一方面因其容量较大,又作为开机延时电容,避免开机时因输出点电位不为零而对扬声器产生冲击。
R4、R5、R6、C3、C4。VD1构成开关机静噪电路,使TDA7293在开机时,自动执行静音,以消除当刚开机时的大电流对扬声器的冲击,其工作原理与TDA7294相似。

图1 TDA7293内部电路图

图2 TDA7293 双套电源功放电路图

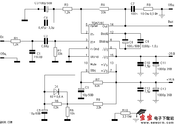
图3 TDA7293典型功放电路图