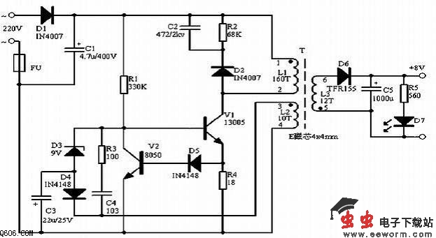
市电经D1整流及C1滤波后得到约300V的直流电压加在变压器的①脚(L1的上端),同时此电压经R1给V1加上偏置后后使其微微导通,有电流流过L1,同时反馈线圈L2的上端(变压器的③脚)形成正电压,此电压经C4、R3反馈给V1,使其更导通,乃至饱和,最后随反馈电流的减小,V1迅速退出饱和并截止,如此循环形成振荡,在次级线圈L3上感应出所需的输出电压。L2是反馈线圈,同时也与D4、D3、C3一起组成稳压电路。当线圈L3经D6整流后在C5上的电压升高后,同时也表现为L2经D4整流后在C3负极上的电压更低,当低至约为稳压管D3(9V)的稳压值时D3导通,使V1有基极短路到地,关断V1,最终使输出电压降低。电路中R4、D5、V2组成过流保护电路。当某些原因引起V1的工作电流大太时,R4上产生的电压互感器经D5加至V2基极,V2导通,V1基极电压下降,使V1电流减小。D3的稳压值理论为9V+0.5~0.7V,在实际应用时,若要改变输出电压,只要更换不同稳压值的D3即可,稳压值越小,输出电压越低,反之则越高。

觉得这篇文章有帮助吗?