跟动辄几千元的商用照度计相比,这个成本不足15元的简易照度计,其超值程度可想而知了。
这个玩具级的照度计作好以后,我都能想到怎么用,第一件事儿就是拿这个照度计,挨个房间的闯,看看每个房间的照度有什么不同。测过以后呢,不要停,因为关于住宅照明是有标准的。对比一下看看。我没找到这方面的标准原文,这个来自“baidu知道”的居室照明的标准参数可能是其中的节选,我还找到了一篇装修工程师的论文健康住宅设计的体会,也具有很高的参考价值,这篇住宅光环境的实证研究与政策建议,也非常不错。
如果将这个照度计加以扩展,做一个照度记录仪,用来测量自己居室、或者植物温室等特定场所一年四季的光照情况,也是很不错的想法,这些科学数据可以用来进行更加深入的研究。
硬件原理图
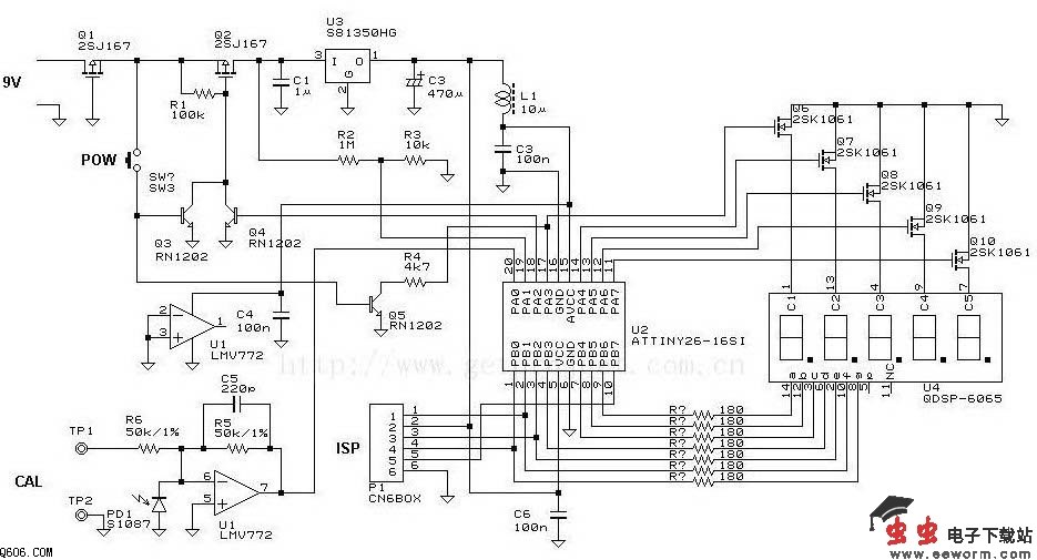
闲话少扯,先看看这个简易照度计的原理图。

其中,以U1 LMV772为核心器件的I-V转换电路将光电管S1087的电流信号转换成电压信号,送入U2
AtTiny26的内置ADC。R5决定了转换系数,为50mV/µA;C5用来增益修正,滤除高频信号。
原理图顶部的Q1用来防止电池接反,等效于常进的二极管;Q2、Q3、Q4组成电源开关电路,控制电源的通断。
固件代码
固件的主要功能,就是将ADC的读数,经过一定的运算,送入显示器件LED数码管。AD转换器的输入为0 - 2.56V,据此推算,可测量的最强光照约30000
lux。开机60秒后,自动关闭电源。
觉得这篇文章有帮助吗?