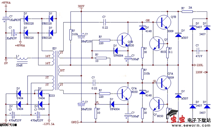
此为本人按老铎的电路图制作了一个输出功率可达280W功放电源,有两组电源输出,+/-36V 3A与 +/-12V 1A。本机结构:输入EMI+输入整流滤波+自激振荡+输出整流滤波+输出低频滤波器。此变压器与工频变压器一样,输出电压响应速度快。
输入电压:220VAC
输出空载电压:DC+/-41v与+/-15V
输出满载电压:DC+/-36V与+/-13V

实际在220VAC输入时,接26.2欧电咀,输出电压为+/-36V
制作要点:
1、 储能电感要选取合适,否则影响输出功率
2、 R1与R2的选取会影响输出功率
3、 D5、D6、D9、D10要选取恢复时间短的二极管
4、 电路上下参数要尽量对称,否则当接大负载时会影响中点电压
5、 四个8050要选用SS8050
觉得这篇文章有帮助吗?