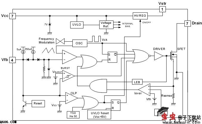
小功率单片开关电源模块FSD200,它在230V±15%时输出功率为7W,双列直插封装,价格低廉,外围线路十分简单。FSD200有这样一些显著特点:①开关频率能在4ms内从130KHz变到138KHz,这种将开关频率在一定波段内抖动的方法,可将谐波能量分散,有效抑制采用固定开关频率带来的高次谐波所产生的干扰。这不仅减少了EMI,而且可用低成本的电感来代替开关电源通常使用的进线滤波器。②不需反馈绕组。FSD200通过与直流母线相连的Vstr引脚,将外部高压送入内部的高压调节器Hvreg变到7V,作为芯片的控制电压,省去了反馈绕组。其他还有过负荷保护、过热关断、软起动、在待机状态时减少开关损耗的自举操作方式等。

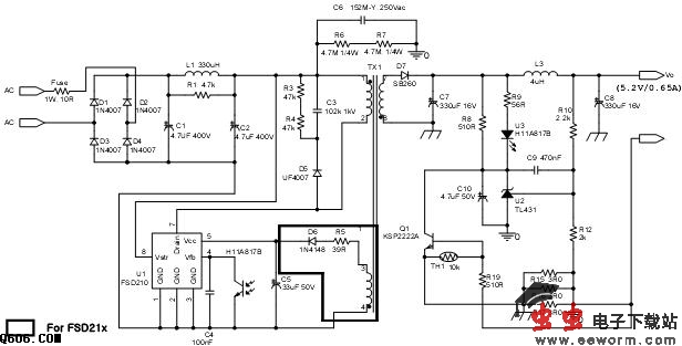
典型应用电路图
觉得这篇文章有帮助吗?