工作原理 图1所示为遥控发射电路,555集成块与R1、R2、W1、D1、D2及C1组成无稳态宽范围可变占空比振荡器,图示参数的振荡频率为50Hz左右,通过W1阻值的调节,占空比的变化范围为1%~99%,由③脚输出50Hz方波信号。VT1及其外围元件构成晶体稳频电容三点式振荡器,谐振频率27.145MHz。VT1振荡产生的高频载波经555③脚输出的方波信号调制,由天线发射出去。

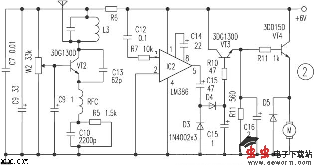
图2所示为接收驱动电路,为简化接收电路,由VT2及其外围元件构成超再生检波器,检出原方波调制信号,经C12、R7送至IC2的③脚,放大后的信号经D3、D4倍压整流,由VT3射随器输出其平滑后的直流电压。该电压的大小与发送的不同占空比信号波形有关。占空比大,电压高,经R11为VT4提供的偏置电流大,电机的转速高;反之,电机转速慢。当占空比足够小时,VT3截止无输出,VT4因失去偏置而不导通,电机停转,由此可得电机转速与占空比成正比关系。

元件选择 L1可用10K型中周骨架,用∮0.15mm高强度漆包线绕9匝,L2在L1的外层用同型号漆包线绕3匝,不用屏蔽罩,但需旋入磁芯;L3的制作同L1;BC用JA12等金属壳谐振器,频率在27~29.8MHz之间均可;3DG130D型NPN三极管,β>100,RFC用18μH色码电感。
电路调试 先调发射机载频振荡器,高频扼流线圈RFC及晶振BC暂不装上,使C4对地短路,调节R3阻值,使VT1的C极电流为12mA,之后装上晶振BC,此时电流应增至15mA左右,否则仔细调节L1的磁芯,直至电路起振为止,去掉C4短路线,超再生检波的调试方法是用800Ω的高阻耳机串联一个10μF电容器跨接在VT2的e极与c极之间,用无感起子细调电位器W2及线圈L3的磁芯,直至耳机中有明显响亮的“沙沙”声时止。下一步将发射机天线靠近接收机,接通遥控开关K,微调发射机和接收机中线圈的磁芯,直至耳机中能听到清晰的工频声为止,尔后拉开两机距离,再进一步细调。其余电路无需调试。
实验点评:
取R6为200Ω,实际接好电路,能达到文中所述的功能。但实际制作的过程中,发现制作电感时,两频率的对准是比较困难的,但按文中所述的方法,也容易解决。如在调试过程配用示波器(100Hz),效果更好。本电路结构合理,还可以扩展到别的电路,适合无线电爱好者制作。