介绍了一种新型金卤灯用电子镇流器,它是在现有的EMC 电路、全桥整流电路、Boost升压及APFC 电路尧以及DC/AC 逆变电路的基础上,增加了频率控制电路,使DC/AC 逆变电路按高频f1和低频f2来工作。在高频f1状态,利用LC 谐振及环形铁芯变压器升压,把金卤灯点亮,接着转入低频f2状态工作,消除了声共振现象﹔当工作在f2状态,灯电流增加,此时,用环形铁芯变压器的次级绕组大阻抗来限流,使灯工作在稳定状态。当电源电压从85~250V变动时,50Hz/60Hz,金卤灯的功率变化仅依1.5%,线路输入功率因数保持在0.98 以上。当工作频率从50 Hz 升到300 ~350Hz,环形铁心变压器的体积重量大约缩小到原来的二分之一。
中国照明网技术论文·电器附件关键词:金属卤化物灯;电子镇流器;环形变压器
中国照明网技术论文·电器附件引言
中国照明网技术论文·电器附件 大家知道,气体放电灯(日光灯﹑高压钠灯﹑高压汞灯,金属卤化物灯等)传统上采用电感式镇流器(Ballast)和灯管串接起来,接入电网电压,另外单独采用启辉器或触发器,以产生必要的高压(超前顶峰式镇流器无需触发器)使灯点亮。当灯点亮后,利用电感镇流器自身的阻抗来控制或限制灯管电流,使灯管稳定工作。这种电感镇流器,一般是采用硅钢片堆栈起来作铁心,缠绕漆包线制作成。工作频率一般是50 Hz/60Hz。这种镇流器相对体积大﹑笨重,且功耗大、效率低。
为了克服电感镇流器的缺点,人们设法提高灯的工作频率。这是因为,工作频率提高一倍,镇流器的体积就缩小到原来的0.707。现在流行起来的电子节能灯,其电子镇流器都是通过AC/DC/AC变换,把市电50 Hz/60 Hz 交流电压,先变成直流电压,再通过逆变器变成几十kHz 的交流电压,从而用铁氧体磁芯取代了硅钢片,实现了电子镇流器的轻量化,产生了一体化电子节能灯,并使其功耗降低,光效提高。
但是,对于高强度气体放电(High Intensity Discharge缩写HID)灯(高压钠灯,高压汞灯,金属卤化物灯等),特别是金属卤化物灯(金卤灯)其工作频率升高(一般升高到800 Hz 以上),灯电弧容易产生声共振现象。其表现为灯电弧发生扭曲,有时呈月芽形,有时摆动不稳定,使灯光闪烁,严重时会引起电弧管损坏发生爆裂。
于是,人们想出了许多办法,也产生了许多专利技术。这些办法或者用来防止声共振的发生,或者用来减弱、抑制声共振的发生。这些办法一般都采用了最新的电子技术、集成电路和控制技术,技术难度大,造价高。
1、新型金卤灯镇流器的提出
我们在目前开关电源技术的基础上,开发出了一种金卤灯电子镇流器。该电子镇流器是按两种频率工作:高频f1和低频f2。在高频f1状态,产生高频高压使金卤灯点亮,待灯点亮并稳定后,(约几秒后)自动转换到低频f2状态。既点亮了金卤灯,又使金卤灯稳定工作,无声共振现象发生。
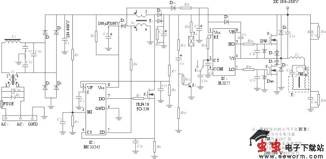
本电子镇流器的电路图如图1所示。它是在现有的EMC技术,全桥整流技术,开关电源Boost 升压式有源功率因子校正(APFC)技术,和DC/AC 逆变技术基础上,增加了频率控制电路和金卤灯点亮及镇流电路,构成的一种新型的金卤灯镇流器。
如图1 所示:EMC 滤波电路、全桥整流电路、Boost 升压一APFC 电路、可编程频率变换和驱动DC/AC电路,均为典型的电路,此处不再赘述。而以IC2 (IR2153)为中心的可编程频率变换和驱动DC/AC 电路,可以通过改变与IC2(IR2153)的引脚2、3、4 相连的电阻R13和电容器C8的参数,使可编程频率变换来驱动DC/AC 电路,按所需的振荡频率来工作。
为了自动改变IC2的工作频率f,本系统增加了可自动改变电阻R13 的阻值,或电容器C8容量的控制电路。在图1中,该频率控制电路由继电器JA,电阻R9 、R10、R11、R12,及电解电容C6 和CBB 型电容C8A(或电阻R13A,图1 中未标出)和NPN 型晶体管S2所组成。
为使金卤灯点亮并正常工作,本系统增加了金卤灯点亮和镇流器电路,如图1 所示,该电路由电感器L3,电容器C14,升压变压器T2(其初级绕组为N1,次级绕组为N2),电解电容器C15及C16组成。其中电感器L3用锰锌铁氧体为磁芯,电容器C14为CBB 型高耐压电容。升压变压器T2采用硅钢带卷绕成的环形铁心。为保证控制芯片IC2正常工作,本系统中还特别设计了一个IC2的供电支路,它是从前级Boost 升压变压器T1的次级绕线组N2引出,经过快恢复二极管D10、电阻R16 和电解电容器C7接到IC2的脚1 VCC端。[!--empirenews.page--]
2、系统工作原理
如图1 所示,市电(频率50 Hz/60 Hz,电压90~250V),通过EMC 滤波电路,送到桥式整流器,经整流滤波,再经升压式有源功率因数校正电路升压,可得到约385V 直流电压,用以供给后级可编程频率变换和驱动DC/AC 电路﹑频率控制电路和高强度放电灯点亮及镇流电路工作。

图1 150W电子镇流器电路图
中国照明网技术论文·电器附件同时,从升压变器T1的次绕组N2输出约16 V电压,经快恢复二极管D10 整流和降压电阻R16后,加到芯片IC2的脚1(VCC)使IC2激活工作。在385 V 电压刚接通瞬间,电解电容C6导通,导通电流使NPN晶体三极管S2导通,从而继电器JA 激磁,其常闭触点JB 跳开,使电容C8A与C8 断开,此时,IC2的输出振荡频率由R13和C8决定。其值为f1= 1
中国照明网技术论文·电器附件![]()
此时MOSFET S3及S4按照频率f1工作。
调整L3 的电感值、C14 的电容值和T2 的初级绕组电感值,使得它们与f1 发生谐振,所产生的谐振高压,再经过升压变压器T2升压,在T2的次级绕组N2上可获得足够高的电压,使金卤灯激活点亮。一旦金卤灯稳定点亮后,(从激活后约2~3 s,此时间长短由C6与R9的数值来控制),电容器C6因充满电而停止流通,三极管S2即刻关断,继电器JA也去激磁,常闭触点又回到原常闭状态,把电容C8A并接在C8上,增加可编程电容的容量。此时
![]()
振荡频率从f1降到f2,适当选配R13 和C8﹑C8A的值,可使f2 低到300 Hz 左右,这时若金卤灯仍有声共振,可把f2再降低(把C8A再加大些)。当转为f2后,金卤灯就能稳定地工作,无声共振现象。
当工作频率从高频f1转换到低频f2,灯功率会增加。此时,用变压器T2的次级绕组N2的阻抗来限流,使灯工作在稳定功率状态。一旦完成频率转换后,包括继电器在内的整个频率控制电路就处于“休息”状态。
当f2的频率在300~400 Hz 之间时,对于下列的35W﹑50W﹑70 W﹑100 W﹑150 W﹑250 W 金卤灯来说,基本消除了声共振现象。
上述叙述中,对频率控制电路中的电阻RV未说明,在计算频率时把RV定到零。接入RV,可使工作频率下降,从而使灯功率增加(亮度增加)。RV可采用光敏电阻或其它性质的可变电阻,实现自动调光;也可以用一般可变电阻器,用手动调光。
图1 所示电路可适用于35~400W的金卤灯和50~400W的高压钠灯。对于不同功率的金卤灯和高压钠灯只需改变线路中相关的电子组件规格和磁芯规格及环型铁心的规格即可,其基本的电路拓扑结构无需变化。
3、关于硅钢环形铁心变压器
现在来说明为什么要采用硅钢环形铁心作升压变压器?
从上面的分析可知,该电子镇流器的工作频率分两种:高频f1及低频f2。高频f1一般确定在60kHz左右。当由电感器L3、电容器C14及变压器T2的初级绕组N1组成的谐振电路,其自然频率接近60 kHz 时,在变压器T2的初级绕组N1上就出现较大高频电压,此电压再经过变压器T2次级绕组N2升压后,达到足以使金卤灯点亮的高频高压。
这里之所以把高频f1确定在60 kHz左右(也可以再高些),一方面是因为在此频率状态下,金卤灯电弧内的电极间会产生容性位移电流,使电弧管中的气体产生电离,促使灯在较低的电压下点亮;另一方面,在此频率下,谐振电感器L3和电容器C14 及B2 的初级绕组N2 的电感值的取值可以变小。
当金卤灯点亮时,工作频率从高频f1转换到低频f2,灯电流会增加。此时,用来限流的电感器,需要有相当大的阻抗。我们设定f2 的频率在300~400 Hz 之间,对于150 W 的金卤灯需要45~50mH的电感值。要产生这样大的电感值,采用非晶铁心比较合适,但价格太贵。[!--empirenews.page--]
采用铁氧体磁芯,由于磁通密度低,磁导率低,体积大,价格也不低。于是,我们采用东莞广殿电子有限公司生产的0.35 mm 硅钢环形铁心来作升压变_*_i*压器,效果不错,体积也不大,价格也比较低。
我们知道,硅钢片插片铁心和卷绕铁心比较,卷绕铁心整个磁回路都是顺着硅钢片的晶粒取向的。这样,不仅使得变压器的磁滞损耗明显下降,而且由于磁力线顺着晶粒取向,使硅钢片的磁感应强度上升,这样,在相同磁芯截面下,采用卷绕铁心,比迭片铁心的绕组匝数少,从而节省了铜材,降低了能量传输中的铜损耗。通常,用环形铁心作变压器或电感器,其自身功耗仅为迭片铁心的56~60%。
这里要强调说明一点,大家知道,硅钢片的涡流损耗、随着工作频率的升高而增加。我们采用0.35 mm 的硅钢片卷铁心作150W 金卤灯中的升压变压器,在5 0Hz 下,自损耗(包括绕组的铜阻损耗)为7W;在330Hz下,自损耗为11.4W。这也基本符合国家对节能型电感镇流器的标准。
所以,我们把镇流器的工作频率,控制在大约300Hz。这样既避免了金卤灯出现声共振现象,又能恰当地采用本公司生产的0.35 mm 的环形铁心作升压变压器,使得该电子镇流器的成本大大降低。同时,由于环形变压器结构紧凑,安装方式灵活,它和PCB 组装在一起,使35W﹑50W﹑70W﹑100W﹑150W﹑175W的金卤灯,实现了一体化,可象白炽灯泡一样悬挂起来。
4、结语
综上所述,本电子镇流器有以下特点。
(1)采用了MC34262/33262 作Boost 升压-APFC 电路的控制芯片,当输入电压从85V变化到250V时,输出电压保持在直流385V左右。功率因数为0.98~0.999,灯功率变化±1.5%。
(2)采用硅钢带卷绕铁心作升压变压器,对于同样的灯功率,在300~400 Hz 下工作,其变压器(镇流器)的体积大约只及50 Hz 状态下的二分之一,并且还有效地避免了金卤灯产生声共振现象。
(3)采用了高频LC 谐振和变压器升压,使金卤灯点火电压降低,避免灯管电孤管早期发黑,延长灯管寿命,并能保持可靠点火。
(4)与欧州规范金卤灯电感式镇流器相比较,省掉了功率因数补偿电容和专用的电子触发器,便于安装。
(5)整个系统电路结构简单,技术难度不大,可以大大降低电子镇流器的成本,其价位和同等功率的电感镇流器相当。
当然,本电子镇流器仍存在许多功能缺陷和不足,有待进一步的改进。