TDA7482是音频用D类脉宽调制单片功放IC。此系列IC主要设计用于高效率场合如大屏幕彩色电视机的伴音系统和家用立体声装置等。
TDA7482的主要技术参数为:
1.有25W的额定输出功率。工作条件是:RL=4~8Ω,THD≤10%。其实根据推荐的电参数,当RL =8Ω,P出=1W时其THD仅为0.1%。
2.有很高的输出效率。当Vcc=±21V,RL=8Ω,P出=18W,效率达78%,因此工作仅需很小的散热器,甚至不用亦可。
3.宽工作电压范围。推荐值为±10V~±25V,很适合汽车蓄电池供电。
4.内设有过流保护装置,当RL=0Ω时保护动作门限为 3.5A ~ 5A 。
5.内设有过压保护装置,保护阀值为50V。
6.有过热过载保护,过热关闭温度为 150℃ 。
7.有ST-BY及MUTE功能。
8.推荐脉宽调制的载频工作频率为100kHz ~ 200kHz。
9.输入噪声(20Hz ~ 20kHz)为7μF ~ 12μF。
10.输入阻抗为30kΩ。
11.最大功耗3.8W。
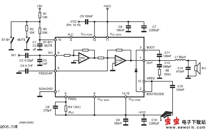
TDA7482的典型应用电路如下图所示

关于脉宽调制的D类音频功放,在过去近半个世纪,国外杂志不断地进行过探讨报道。这一技术诱人的主要特点是输出效率高(一般达85~90%以上),这对输出功率较大的放大器比较重要。但其失真度指标高Hi-Fi要求尚有相当的距离。现在所有知D类PWM功放的THD约为0.1% ~ 0.01%,但当功率大于50W时很难达到这个范围的指标。虽然采用PWM制作的音频功放,感到音乐味不太浓。其次强力的PWM载频必然造成中短波波段严重的电磁干扰,这恐怕是现有滤波设计无法满意解决的难题。尽管如此,在大屏幕彩色电视机的伴音输出级、多媒体电脑的音频部分和车载立体声系统中,PWM功放的上述缺点显得并不重要,于是找到了它的用场。而且象SGS-THOMSON这样的国际大公司以单片形式推出此类系列芯片,可以指望工作起来是十分可靠的,所以值得推荐。
觉得这篇文章有帮助吗?