⭐ 欢迎来到虫虫下载站!
|
📦 资源下载
📁 资源专辑
ℹ️ 关于我们
⭐ 虫虫下载站
🔐
登录
📝
注册
虫虫下载站
专业电子工程师资源平台
📤 上传资源
🏠 首页
📦 资源下载
📁 资源专辑
🔧 热门软件
⭐ 精品资源
🎓 基础知识
📐 电路图
📚 电子书
🔢 在线计算器
🔍 代码搜索
🏠 首页
›
电路图
›
基础电路
›
高输出电平射频调制器电路图
高输出电平射频调制器电路图
📅 发布时间:
2013-09-17 22:20
👁️ 浏览:
0
🏷️ 标签:
输出
电平
射频
调制器
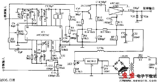
此电路由调制部分(uPC1507AC及外围元件)和放大部分(2SC3358、uPC1651)等元件组成。其输出的射频信号》105dB,可直接用于共用天线电视系统。视频信号经RP1、C1输入到脚16端,经处理后,在脚15输出75dB的图像射频信号。晶振G1、G2可选1~5任一互不相同频道的图像载频。S2用作G1、G2的切换开关,闭合时G1起作用。300mV音频信号经阻容元件耦合输入到IC1脚6,由脚2输出65dB的伴音射频信号,两路信号经C15耦合到2SC3358并由uP1651进一步放大。
觉得这篇文章有帮助吗?
👍 来顶一下 (
23
)
🔐 用户登录
×
加载中...
加载登录表单中...
🎁
免费注册送10积分
×
加载中...
加载注册表单中...
🔑 找回密码
×
加载中...
加载表单中...
🔐
需要登录
×
🔒
登录后即可使用!
🎁
新用户注册立即送10积分
积分可用于下载资源,免费获取优质技术资料
🚪
退出登录
×
👋
确认要退出登录吗?
退出后需要重新登录才能下载资源