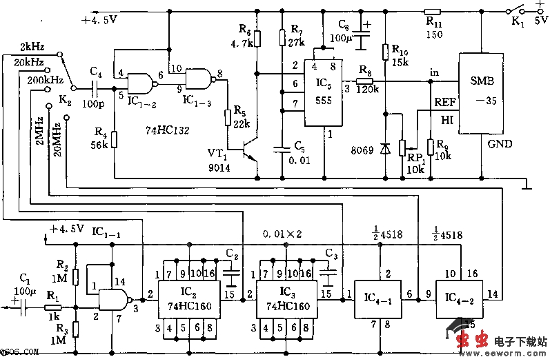
IC1是高速TTL施密特触发器74HC132,输入信号经整形后送入四级10分频电路或触发器电路(由量程开关K2控制)。IC1、IC2、IC3及C4R4组成4us触发脉冲发生器。IC5(555)和R7、C5组成单稳态电路,3脚输出经过R8、R9和面板表内部0.01uF电容组成的积分网络后,转换成平均直流电压值,即由555输出的Vp脉冲峰值转换成Vp·t/T,t为脉宽,T为与输入频率f成反比的脉冲周期,或写成Vp·t·f。由于单稳电路的输出幅度和脉宽为定值,故平均输出电压只与频率成正比关系。当3 1/2位面板表基准电压值标定后,就可直接显示输入频率值了。

本电路的量程分五档:2kHz、20kHz、200kHz、2MHz、20MHz。555单稳电路的脉宽取决于R7、C5的时间常数,图示参数对应的脉宽约为300us.
觉得这篇文章有帮助吗?