⭐ 欢迎来到虫虫下载站!
|
📦 资源下载
📁 资源专辑
ℹ️ 关于我们
⭐ 虫虫下载站
🔐
登录
📝
注册
虫虫下载站
专业电子工程师资源平台
📤 上传资源
🏠 首页
📦 资源下载
📁 资源专辑
🔧 热门软件
⭐ 精品资源
🎓 基础知识
📐 电路图
📚 电子书
🔢 在线计算器
🔍 代码搜索
🏠 首页
›
电路图
›
基础电路
›
蒸汽熨斗自动保护电路图
蒸汽熨斗自动保护电路图
📅 发布时间:
2013-09-16 18:30
👁️ 浏览:
8
🏷️ 标签:
自动保护
电路图
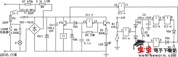
蒸汽熨斗自动保护电路如图,市电经C5、R7、R8降压、VD7~VDl0整流和VD11稳压后为,电路提供工作电压。当电熨斗水平放置时,水银开关S向下倾斜15度左右,处于断开状态。这时,IC1-a输出低电平,C1通过R2充电,ICl-c输出低电平,ICl-d也输出低电平,VD3、VD4、IC1-e组成的与非门输出高电平,VT2导通,继电器Jl吸合,发热丝发热,氖灯H点亮。同时,ICl-f输出低电平,振荡器不工作,LED灯不亮。经过T1=0.7R2C1=35秒后,IC1-c~ICl-f输出状态翻转,发热丝断电,H熄灭。ICl-f输出高电平,振荡器振荡,蜂鸣器报警,LED闪烁,从而避免温度过高烫坏衣物。把电熨斗前部抬高15o左右,或者使其前后运动,水银开关接通,再放回水平位置,熨斗便又恢复到初始工作状态。熨烫衣物时,熨斗的前后运动就足以使水银开关频繁通断,而且周期远远小于35s,从而保证熨斗始终不断电。熨烫过程中如需暂停,把熨斗竖起来放置即可,这时水银开关接通,ICl-a输出高电平,并通过VDl、R2对C2充电,而后级电路的输出将保持初始工作状态不变。经过T2=0.7R2C2=5.5min后,ICl-b、ICl-f输出状态改变,继电器J1释放,发热丝断电,振荡器工作并发出声光报警信号。
电路中的IC选用CD40106B,VT1用9014,VT2用N2222A,VD1~VD6选用1N4148,VD7~VD10选用1N4007,VD11用13V、1W稳压管,继电器J1选用12V、触点6A,LED不限。
觉得这篇文章有帮助吗?
👍 来顶一下 (
29
)
🔐 用户登录
×
加载中...
加载登录表单中...
🎁
免费注册送10积分
×
加载中...
加载注册表单中...
🔑 找回密码
×
加载中...
加载表单中...
🔐
需要登录
×
🔒
登录后即可使用!
🎁
新用户注册立即送10积分
积分可用于下载资源,免费获取优质技术资料
🚪
退出登录
×
👋
确认要退出登录吗?
退出后需要重新登录才能下载资源