音叉振荡器

📅 发布时间:2013-09-15 15:20 👁️ 浏览:0 🏷️ 标签: 音叉振荡器

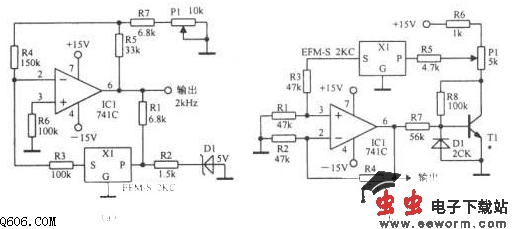
图a电路采用稳压管D1限幅,音叉输入输出移相180o
图b电路采用晶体管饱和限幅,晶体管反相180o

觉得这篇文章有帮助吗?