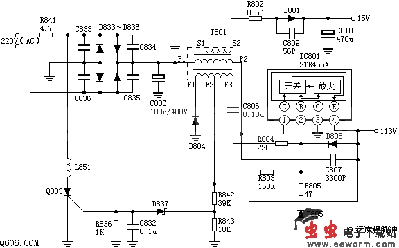
如图是松下M12H开关电源电路,采用松下M12H机芯的彩电有:松下TC-230H、TC-2030DHN、TC-830D、TC-840D等。
振荡过程
C836上的约300V直流电压,一路经T801的P1、P2绕组加到IC801的(1)脚内部开关管的C极,同时经R803加到IC801的(2)脚内部开关管的B极,开关管开始导通,E极电流从IC801的(4)脚流出。T801的P1、P1绕组电流增大,产生感应电压,耦合到F2、F3绕组,此时F2、F3绕组的感应电压极性为F2正F3负,此电压经C806、R804加到IC801的(2)、(4)脚,从而使开关管电流进一步增大,强烈的正反馈使开关管迅速饱和。
开关管饱和后,T801初级绕组的电压线性增大,一方面在IC801的(4)脚形成113V直流电压,同时T801储存磁场能量。随着C806不断被充电,使IC801(2)脚的电压不断下降,最后使内部开关管退出饱和状态。
开关管一旦退出饱和状态,T801的P1、P2绕组电流将减小,T801各绕组的感应电压极性将翻转,F2、F3绕组的电压又经C806、R804送到IC801的(2)、(4)脚,使开关管的电流进一步减小,如此循环使开关管很快截止。
开关截止后,T801 S1、S2绕组的电压使D801导通,在C810上建立16V电压;F1、F3绕组使D804也导通,T801中储存的磁场能量经D804释放给113V负载,同时C806经R804、D806、T801的F2、F3绕组放电,300V电压经R803给C806反向充电,使IC801的(2)脚电压回升,行逆程脉冲也经D805、R805送到IC801的(2)脚,使IC801提前导通,开始又一个振荡循环。
稳压电路
稳压电路由STR456A内部自动完成。

保护电路
如果113V电压升高,经R842、R843分压后使D837导通,可控硅Q833导通,220V交流电被短路,保险丝烧毁。