充电电路特点:本充电器直接使用220V交流市电,通过触发电路的控制,实现其输出电压从0V起调,适合于对 12V-220V的蓄电池(组)充电。
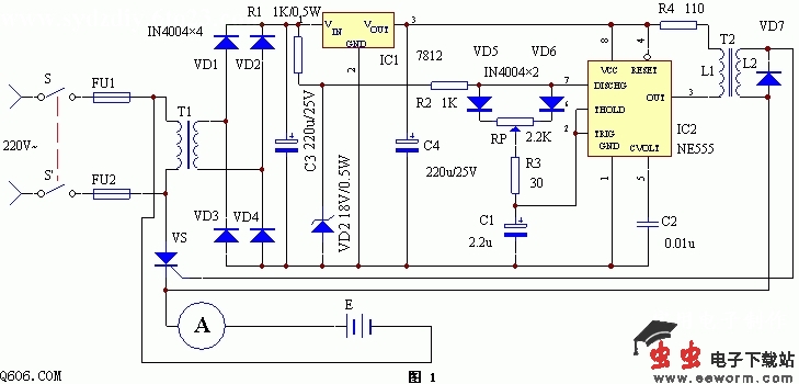
工作原理 :电路工作原理见图1。由电源电路、触发电路和主控电路三部分组成。220V市电经电源开关S-S'、电源变压器T1降压后,由二极管VD1-VD4组成的全波整流电路整流,变为脉动直流电源。一路经电阻R1限流和稳压二极管DW稳压,输送约18V的梯形波同步稳压电源,作为时基集成电路NE555及其外围元件构成的无稳态振荡器RC延时环节的电源;另一路经过三端稳压集成电路IC1 AN7812送出12V稳定的梯形波同步稳压电源IC2的工作电源。触发电路由IC2 NE555及R2、R3、RP、C1、C2等元件构成,振荡周期小于10ms固定不变,仅可改变输出矩形波占空比的无稳态振荡器和R4、脉冲变压器T2形成触发脉冲。振荡器之所以采用18V和12V两路同步稳压电源,目的是增大输出矩形波的占空比,即增大触发脉冲的移相范围。本触发电路的移相范围大于120°,调节电位器RP即可输出不同触发角的触发脉冲,从而达到控制可控硅VS导通角的目的。
实验证明,该触发电路输出的脉冲,其宽度比任何由单结晶体管构成的触发电路输出的脉冲大几倍,能够可靠地触发反电势负载和大电感负载电路中的可控硅可靠导通。
主控电路由熔断器FU、电流表和可控硅VS组成,接上待充电的电池或蓄电池(组)后,可控硅VS获得触发脉冲,就以不同脉宽的脉冲控制VS的导通角,调节RP就可以满足不同充电电流或电压不同的蓄电池(组)充电。
元器件选择与制作调试
元器件清单见下表

电源变压器T1采用初级电压220V、次级电压24V、功率为5W的变压器,T2采用MX2000GL22X13型磁罐,初级L1用Φ=0.17mm高强度漆包线绕100匝,次级L2用同样线径的漆包线绕200匝。电阻全部采用金属膜电阻。RP采用WXD3-13型多圈电位器,VS采用10A单向可控硅,耐压大于100V即可,宜加较大的散热器,以利长时工作。所充蓄电池的充电电流应小于8A。