⭐ 欢迎来到虫虫下载站!
|
📦 资源下载
📁 资源专辑
ℹ️ 关于我们
⭐ 虫虫下载站
🔐
登录
📝
注册
虫虫下载站
专业电子工程师资源平台
📤 上传资源
🏠 首页
📦 资源下载
📁 资源专辑
🔧 热门软件
⭐ 精品资源
🎓 基础知识
📐 电路图
📚 电子书
🔢 在线计算器
🔍 代码搜索
🏠 首页
›
电路图
›
基础电路
›
求2个未知数之比的电路图
求2个未知数之比的电路图
📅 发布时间:
2013-09-14 17:30
👁️ 浏览:
0
🏷️ 标签:
电路图
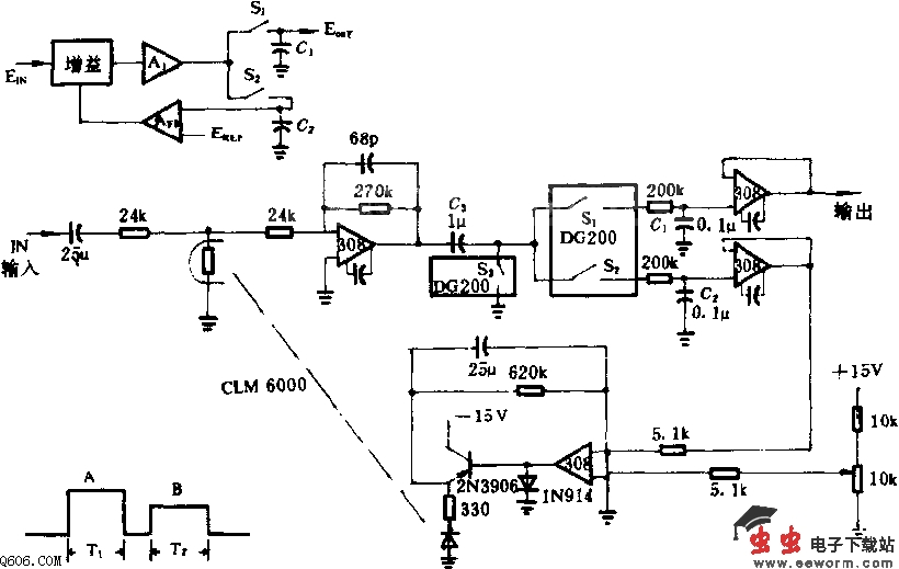
本电路用于2个信号共用同一输入线路的情况,例如,2只发光二极管交替地照射到单只光电池等。本电路测量2个未知数之比值,精度优于1%。在周期T1期间,输入信号经S2采样,存贮在C2,以便与基准电压作比较,所得到的结果经过可切换的放大器网络Afb,加到增益控制元件CLM6000。该闭合环路调节信号增益,使比值的分母等于基准电压,与时间T2相对应的分子乘以同样的增益,所以分子的输出正比于所需要的未知数比值B/A。
觉得这篇文章有帮助吗?
👍 来顶一下 (
60
)
🔐 用户登录
×
加载中...
加载登录表单中...
🎁
免费注册送10积分
×
加载中...
加载注册表单中...
🔑 找回密码
×
加载中...
加载表单中...
🔐
需要登录
×
🔒
登录后即可使用!
🎁
新用户注册立即送10积分
积分可用于下载资源,免费获取优质技术资料
🚪
退出登录
×
👋
确认要退出登录吗?
退出后需要重新登录才能下载资源