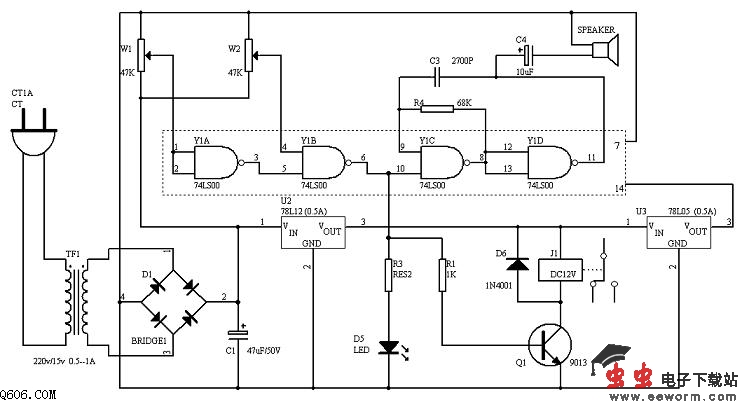
一、 名称:220V交流电源过压欠压报警及保护电路图
二、 功能:当电压低于180V或高于250V时,可进行声光报警。当外接交流接触器时,可切断电源,保护用电设备。
三、 电路图及原理说明:
输入电源电压正常时,Y1A输出高电平,Y1B输出低电平,发光二极管LED及振荡发声电路Y1C、Y1D和喇叭不工作,控制部件J1也不工作。当电压高于250V或低于180V时,Y1B输出高电平,发光二极管亮,振荡发声电路工作,发出鸣叫声,控制寄电器J1闭合,当J1的常开触点外接交流接触器时,就可控制主电路断开电源。

觉得这篇文章有帮助吗?