⭐ 欢迎来到虫虫下载站!
|
📦 资源下载
📁 资源专辑
ℹ️ 关于我们
⭐ 虫虫下载站
🔐
登录
📝
注册
虫虫下载站
专业电子工程师资源平台
📤 上传资源
🏠 首页
📦 资源下载
📁 资源专辑
🔧 热门软件
⭐ 精品资源
🎓 基础知识
📐 电路图
📚 电子书
🔢 在线计算器
🔍 代码搜索
🏠 首页
›
电路图
›
基础电路
›
具有触发器TcA 780的双向晶闸管电路图
具有触发器TcA 780的双向晶闸管电路图
📅 发布时间:
2013-09-14 14:10
👁️ 浏览:
3
🏷️ 标签:
TcA
780
触发器
双向晶闸管
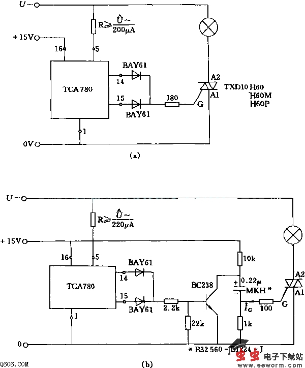
如图所示。图a电路中集成触发器能输出双半周的+50mA正向电流,控制额定电压为700V的双向晶闸管。
图b为输出反向控制电流的电路。+15V电源经过10k欧电阻向0.22uF电容充电,充电极性如图所示,晶体管BC238截止。当集成触发器产生的脉冲经两个二极管加至晶体管基极时,晶体管导通,电容上端便经晶体管接地,于是在晶闸管门极上产生反向触发电流,使之导通。
觉得这篇文章有帮助吗?
👍 来顶一下 (
41
)
🔐 用户登录
×
加载中...
加载登录表单中...
🎁
免费注册送10积分
×
加载中...
加载注册表单中...
🔑 找回密码
×
加载中...
加载表单中...
🔐
需要登录
×
🔒
登录后即可使用!
🎁
新用户注册立即送10积分
积分可用于下载资源,免费获取优质技术资料
🚪
退出登录
×
👋
确认要退出登录吗?
退出后需要重新登录才能下载资源