锂电池快速充电器电路图

📅 发布时间:2013-09-13 11:50 👁️ 浏览:2 🏷️ 标签: 锂电池 快速充电器 电路图

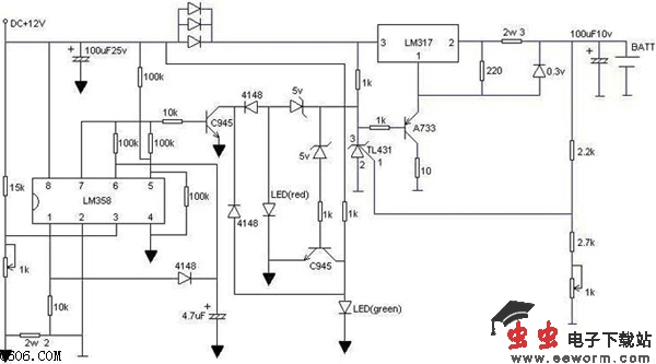
    本电路带充电状态显示功能,红灯闪正在充,绿灯闪马上要充满,绿灯亮完全充满。只要您有12V的电源就可以,接完电路后先别装电池,调右下角的可调电阻,使电池输出端为4.2V,再调左下角的可调电阻使LM358第三脚为0.16V就可以了,充电电流为380mA,超快,三个并连的二极管是降压的,防止LM317过热,且LM317须加散热片,图中的三极管可以任意型号。

觉得这篇文章有帮助吗?