低噪声开关电源原理电路图

📅 发布时间:2013-09-13 02:10 👁️ 浏览:1 🏷️ 标签: 低噪声 开关电源原理 电路图

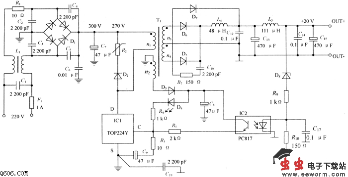
    电路如图所示,该电路可以获得更大的输出功率,只需更改部分器件。图中左边的电路R1,L1,D1,C1至C7是常规的共模滤波和整流电路,获取约300 V的直流电压供DC-DC变换电路使用;最右边电路L5,C11等是普通的LC滤波电路;IC2,D8,R9,R10组成电压反馈电路,形成闭环结构,稳定电源输出电压;中间部分是DC-DC变换器,降噪声的关键是对这一部分的电路进行适当处理。

觉得这篇文章有帮助吗?