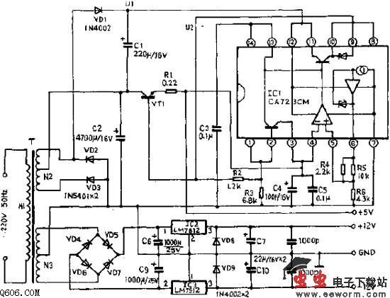
电路原理如图所示,变压器T的次级N3的中心抽头与二极管VD2、VD3的正极和电容C2、C6、C7的负极及电容C9、C10的正极等元器件的公共点相连并接地,其地电位为零。+5V稳压电源采用了一只性能优良的集成块CA723,作为自动调整输出电压。由二极管VD1整流、电容C1滤波,U1获取的正直流电压提供给CA723的11脚,CA723的6脚为一恒定电压,经电阻R4、R5和R6分压,使5脚能获取到基准电压。若+5V输出端电压升高时,CA723的4脚电位升高,经CA723中的比较器进行比较后,该比较信号送入误差放大器,其10脚输出低电位给调整管VT1的基极,使VT1的集电极与发射极间电压增大,则输出电压减小,达到自动稳压。若输出电压减小,则整个变化过程将会向相反的方向变化。

主要技术指标:输入电压:220V、50Hz,允许电压变化正负10%;输出直流电压及负载电流:+5V 2A、+12V 1A、-12V 1A;输出纹波《30mA;输出电压调整范围:正负0.5V;本电源有过载及短路保护装置;变压器T的参数:功率:35VA、N2:2x12V、N3:2x15V;环境温度:-10~+40摄氏度。
觉得这篇文章有帮助吗?