2A3A类电子管推挽功放电路图

📅 发布时间:2013-09-12 19:40 👁️ 浏览:1 🏷️ 标签: 2A3A 电子管 推挽功放 电路图

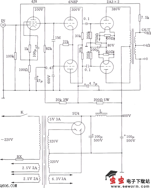
    如图2A3A为低内阻直热式三极管,其内阻仅为800Ω,故输出变压一次侧屏至屏的负载阻抗聪3.5kΩ即可。推挽功放管的屏极电压取360~380V,阴极对地电压为60~80V,功放总的工作电流为80~100mA,最大输出功率可达15W。本机失真系数1%~2%,频率响应从20Hz~40kHz±2dB。

觉得这篇文章有帮助吗?