RF2919 ASK/OOK 915/868/433 MHz接收器

📅 发布时间:2013-09-29 09:05 👁️ 浏览:0 🏷️ 标签: 2919 ASK 915 868

RF2919是一款只要一个基准晶振、一个中频滤波器以及几个无源元件就可组成完整ASK/OOK接收机的接收器芯片,可工作在433/868 MHz的欧洲ISM频段和915 MHz的北美ISM频段。 RF2919的主要技术特点如下: ·工作频率为300~1000 MHz; ·ASK/00K解调方式; ·接收灵敏度为-l00~-l04 dBm; ·射频输出幅值为 10 dBm; ·VSWR输出为50:1; ·电源电压为2.7~5.5 V; ·电流消耗:接收模式为8~12 mA,低功耗模式为1μA; ·工作环境温度为-40~ 85℃;

 

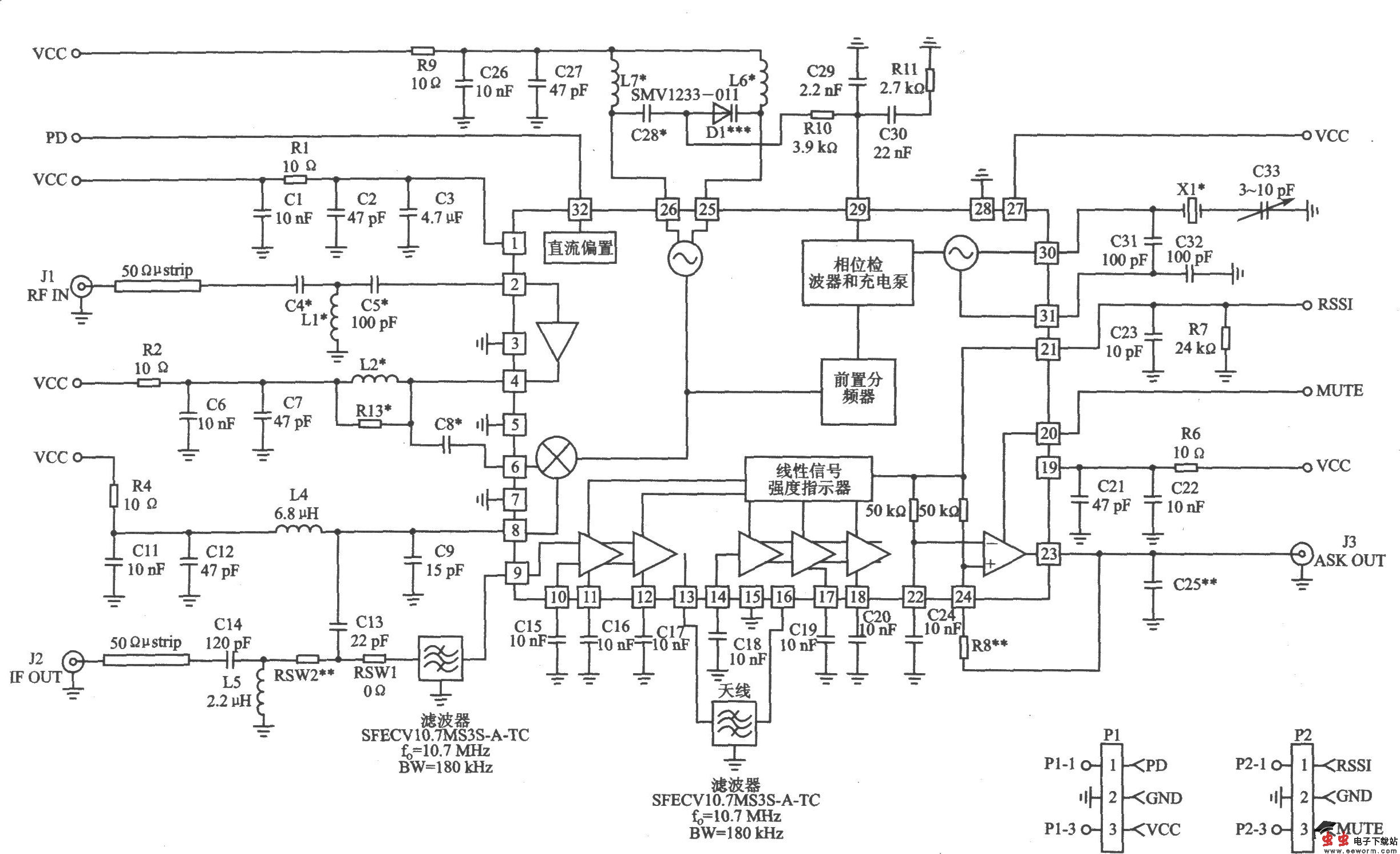
RF2919 433 MHz应用电路

 

RF2919 868 MHz应用电路

 

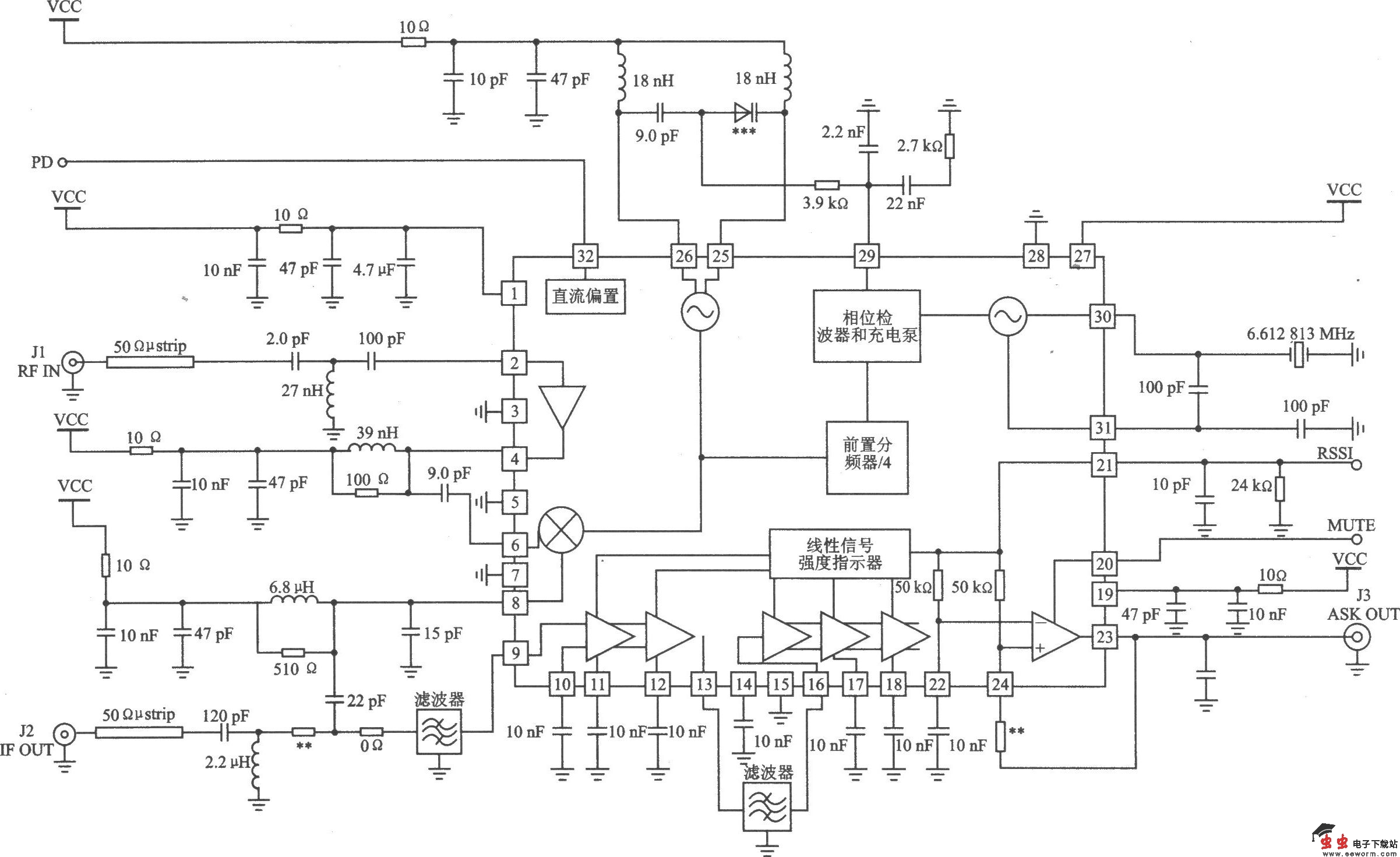
RF2919 915 MHz应用电路

 

RF2919评估板电路图

觉得这篇文章有帮助吗?