锁相环电路

📅 发布时间:2013-09-24 15:55 👁️ 浏览:2 🏷️ 标签: 锁相环电路


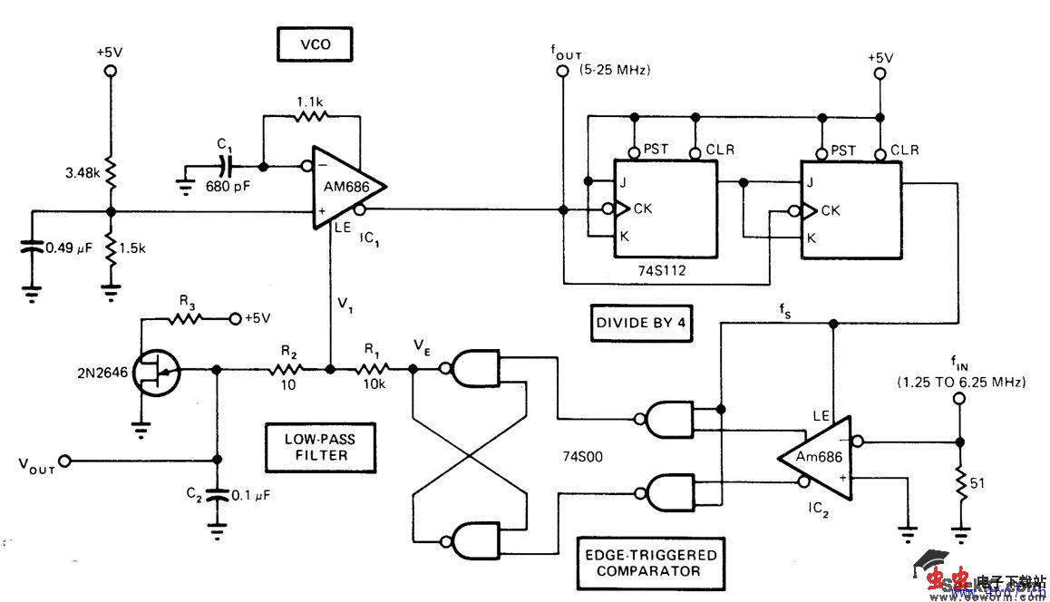
快速全频段相位锁相环采用一个Am686锁存比较器作为压控振荡器,而另一个与TTL闩锁耦合,产生边沿触发比较器。VCO和比较器与低通滤波器R1,R2,C2连结,构成PLL。

觉得这篇文章有帮助吗?