⭐ 欢迎来到虫虫下载站!
|
📦 资源下载
📁 资源专辑
ℹ️ 关于我们
⭐ 虫虫下载站
🔐
登录
📝
注册
虫虫下载站
专业电子工程师资源平台
📤 上传资源
🏠 首页
📦 资源下载
📁 资源专辑
🔧 热门软件
⭐ 精品资源
🎓 基础知识
📐 电路图
📚 电子书
🔢 在线计算器
🔍 代码搜索
🏠 首页
›
电路图
›
其他电路
›
DC耦合垂直偏转电路TDA8
DC耦合垂直偏转电路TDA8
📅 发布时间:
2013-08-18 04:30
👁️ 浏览:
0
🏷️ 标签:
TDA8
耦合
垂直
偏转电路
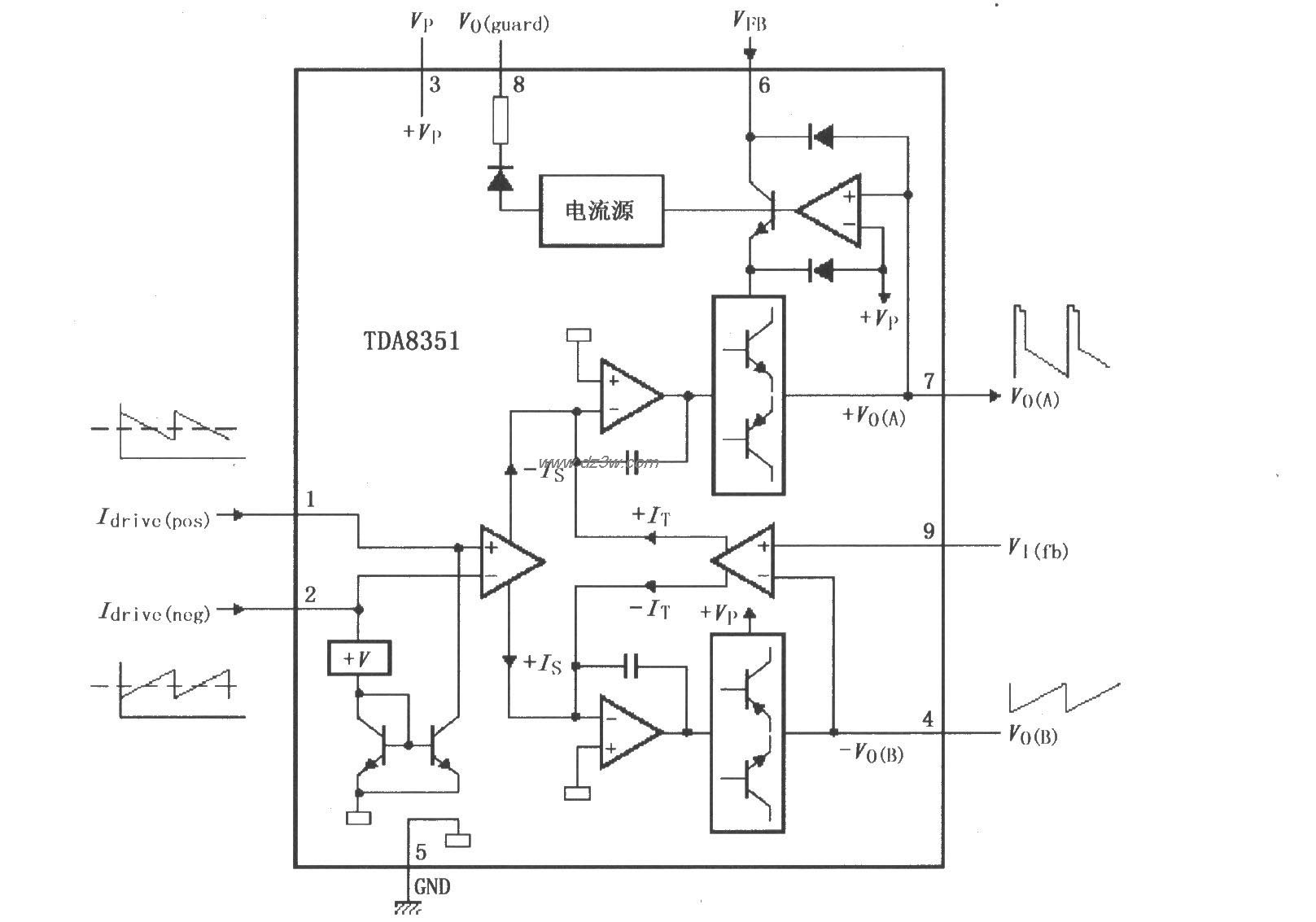
TDA8351/8356是用于90o和110o彩色偏转系统的功率电路,场频为50~120Hz。电路提供一个DC驱动垂直偏转输出电路,工作于高效率G级系统。TDA8351/8356具有防护信号缩放模式、高EMC抑制(输入共模信号)和垂直回扫开关。TDA8351/8356的引脚排列及功能如图所示。
内部功能电路与输入、输出波形:
觉得这篇文章有帮助吗?
👍 来顶一下 (
49
)
🔐 用户登录
×
加载中...
加载登录表单中...
🎁
免费注册送10积分
×
加载中...
加载注册表单中...
🔑 找回密码
×
加载中...
加载表单中...
🔐
需要登录
×
🔒
登录后即可使用!
🎁
新用户注册立即送10积分
积分可用于下载资源,免费获取优质技术资料
🚪
退出登录
×
👋
确认要退出登录吗?
退出后需要重新登录才能下载资源