病房无线电呼叫发射器电

📅 发布时间:2013-08-18 02:30 👁️ 浏览:0 🏷️ 标签: 无线 发射器

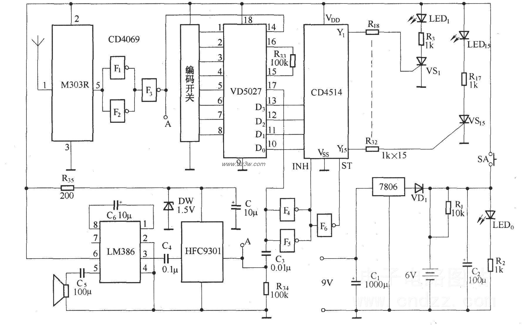
本电路采用无线传输方式,使用性能稳定的无线电收发模块M303S/M303R和数字编译码器VD5026/VD5027,工作稳定可靠,可显示呼叫的床位号码或房间号码,安装方便。本电路的射频发射功率很小,不会影响医疗设备的正常工作。病房无线呼叫系统由病房内的无线电呼叫发射器和安装在医护值班室内的无线电接收显示器组成。无线电呼叫发射器电路原理如图所示。

无线电接收显示器电路原理下图所示


觉得这篇文章有帮助吗?