由T630/T631组成的报警电

📅 发布时间:2013-08-18 07:00 👁️ 浏览:1 🏷️ 标签: 630 631 报警

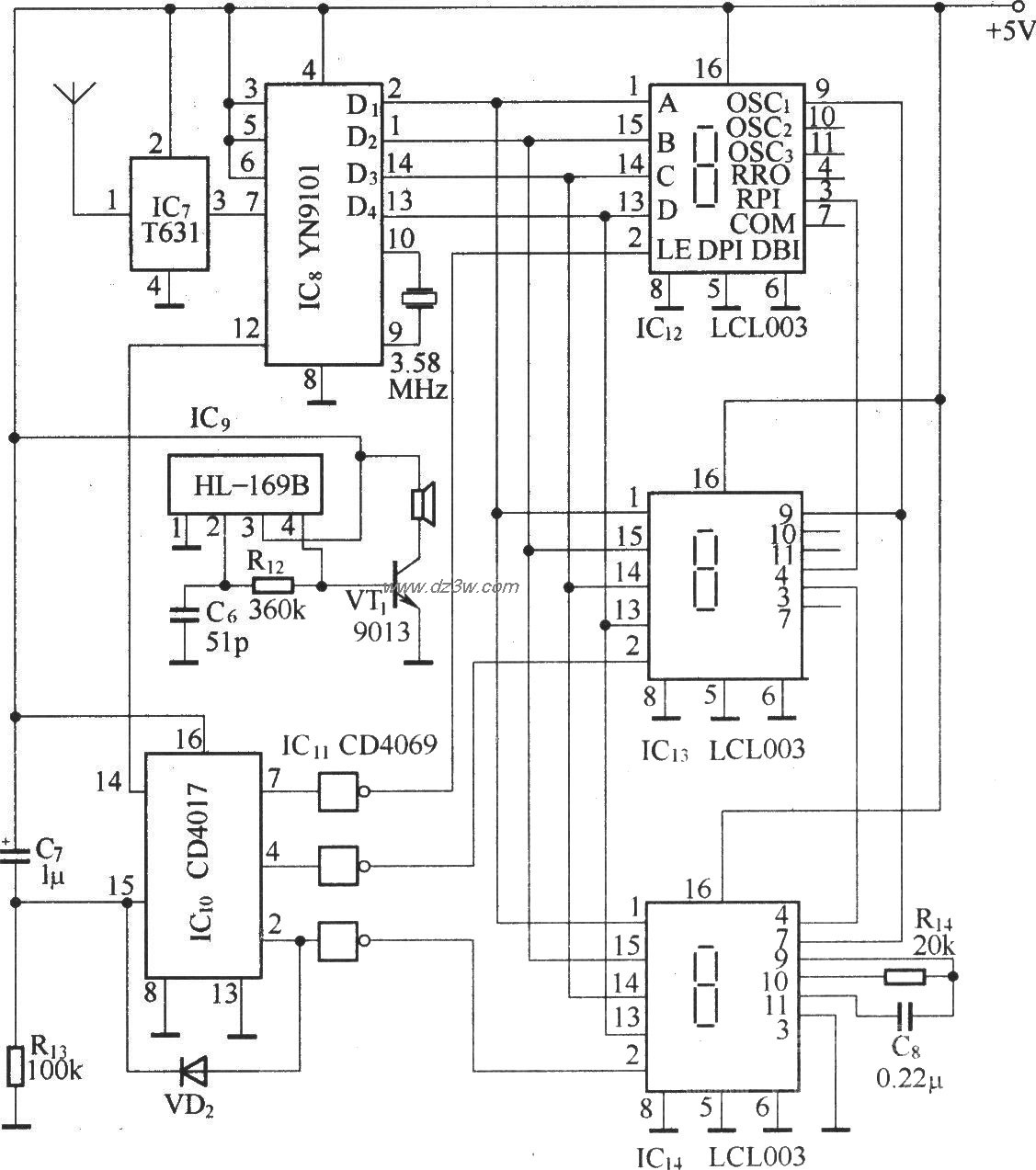
由T630/T631组成的报警电路
CD4066 本电路采用微波传感模块RD9481作为探头,使用DTMF(双音多频)编码译码,由长波收发组件T630/T631进行报警信号和地址的传送,可显示报警地点,适用于多路(16路)集群监控报警系统。
本电路由分机和主机组成,除地址编码不同外,各报警分机电路均相同.报警分机电路:
报警主机电路:

 


觉得这篇文章有帮助吗?