实用煤气泄漏报警器电路(CD4011)

📅 发布时间:2013-10-08 06:55 👁️ 浏览:1 🏷️ 标签: 4011 CD 煤气 泄漏报警器

本电路图所用到的元器件:

CCD4011 QM-10N 9013

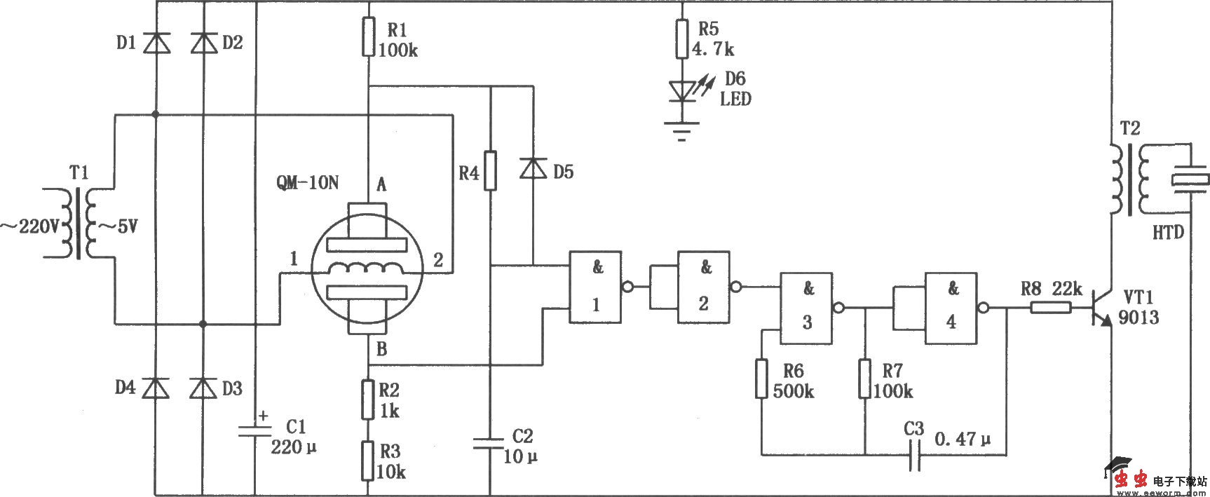
实用煤气泄漏报警器电路如图所示。2输入4与非门集成电路芯片CD4011中的两个与非门3、4组成音频振荡器。QM-10N为气敏传感器,它可以对煤气、液化石油气及瓦斯等进行检测。QM-10N的1、2端为热丝端,加有5V的交流电压。当无有害气体泄漏时,A、B两电极间呈高阻值,与非门l输出为高电平,则与非门2输出为低电平。该低电平加到与非门3的一个输入端,从而使由与非门3、4组成的音频振荡器停振,无信号输出,压电陶瓷片HTD无报警响声发出。当有害气体泄漏时,气体进入气敏传感器,使气敏传感器A、B两电极问的阻值下降,则B端的电位升高,从而触发与非门翻转,与非门l输出低电平,与非门2输出高电平。音频振荡器起振,振荡信号经三极管VTl放大后,通过耦合变压器T2加到压电陶瓷片HTD上,驱动压电陶瓷片HTD发出报警声。

觉得这篇文章有帮助吗?