本电路图所用到的元器件:
RRD9481 YN9101 HL-169B 9013 CCD4017 CCD4069 MMK5087 T630 CCD4066
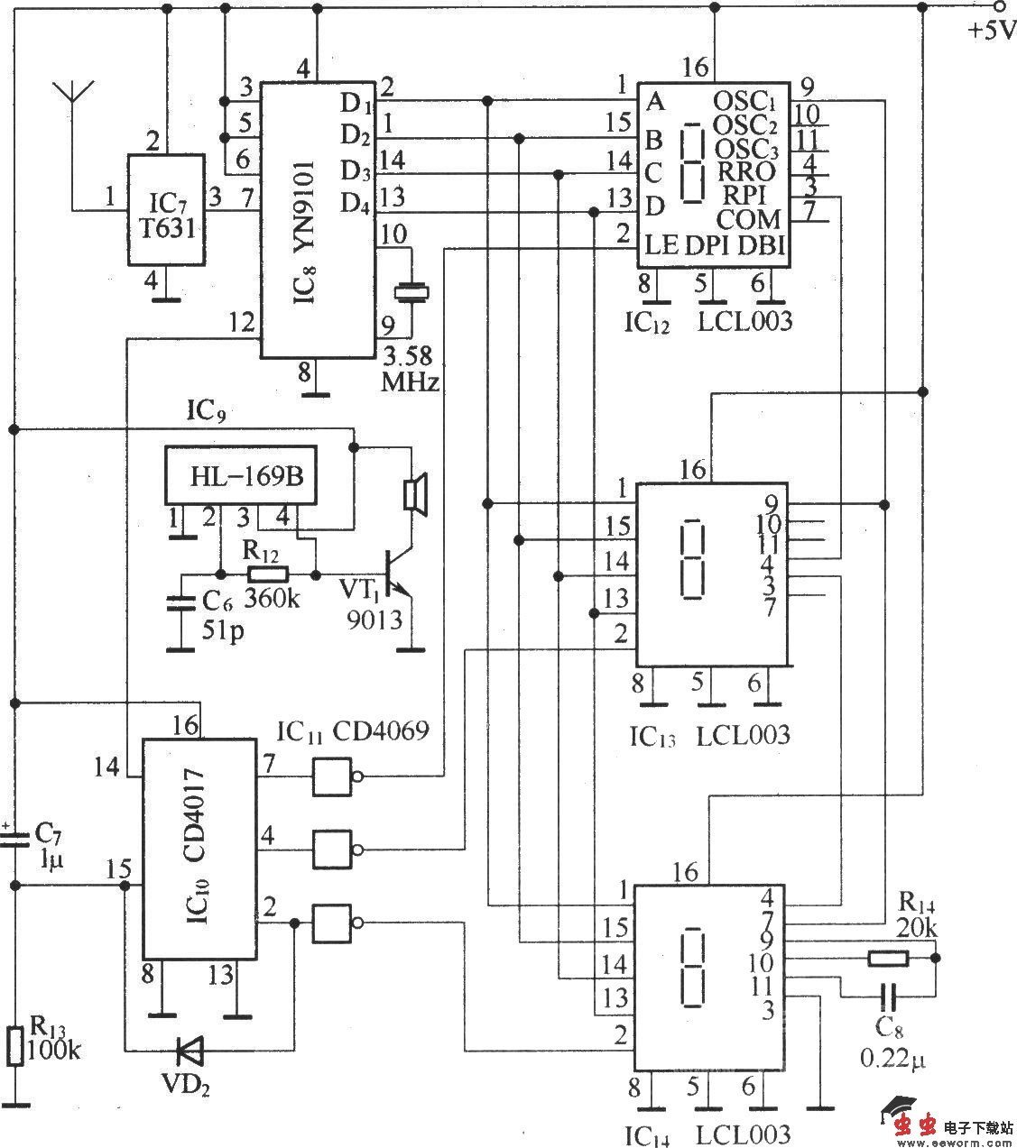
本电路采用微波传感模块RD9481作为探头,使用DTMF(双音多频)编码译码,由长波收发组件T630/T631进行报警信号和地址的传送,可显示报警地点,适用于多路(16路)集群监控报警系统。 本电路由分机和主机组成,除地址编码不同外,各报警分机电路均相同.报警分机电路:
报警主机电路:
本电路图所用到的元器件:
RRD9481 YN9101 HL-169B 9013 CCD4017 CCD4069 MMK5087 T630 CCD4066
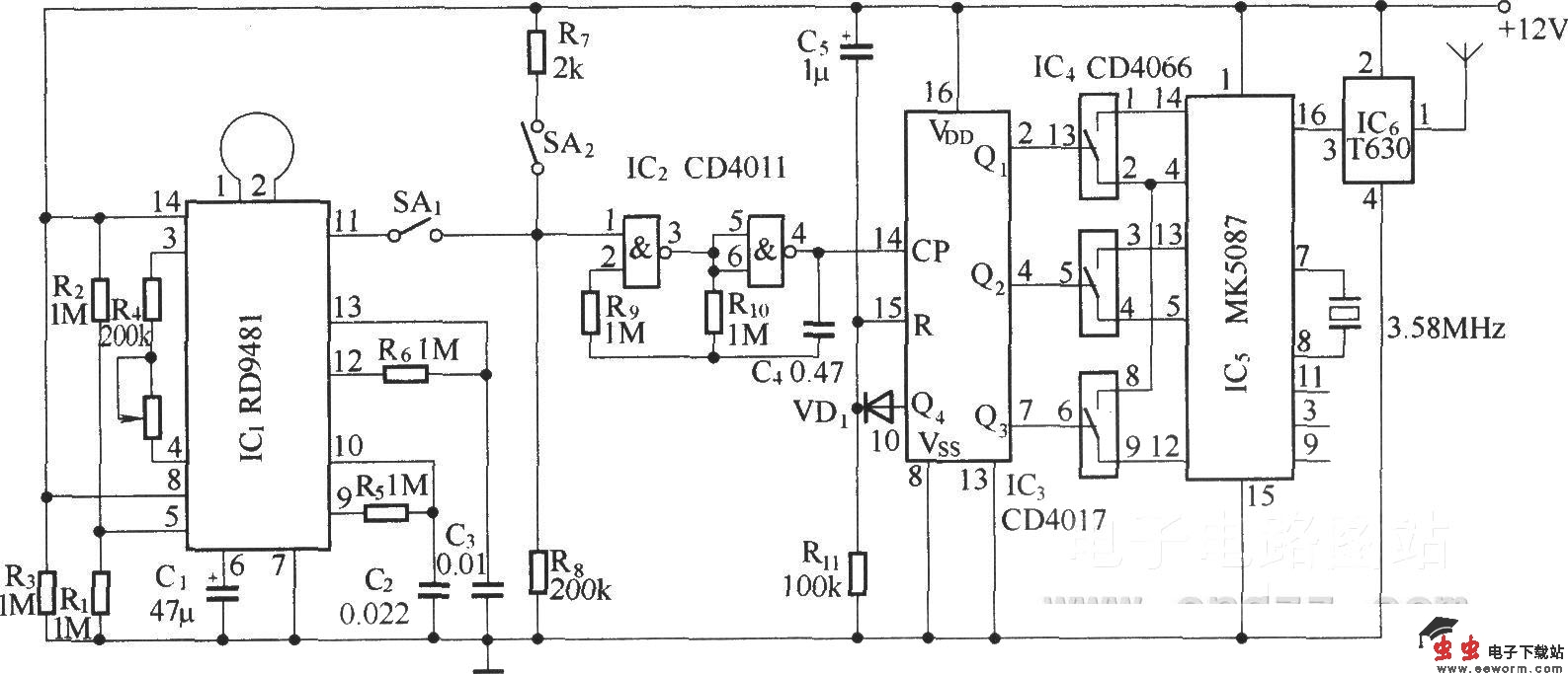
本电路采用微波传感模块RD9481作为探头,使用DTMF(双音多频)编码译码,由长波收发组件T630/T631进行报警信号和地址的传送,可显示报警地点,适用于多路(16路)集群监控报警系统。 本电路由分机和主机组成,除地址编码不同外,各报警分机电路均相同.报警分机电路:
报警主机电路: