实用的门控防盗报警器

📅 发布时间:2013-10-08 03:15 👁️ 浏览:2 🏷️ 标签: 实用的门 防盗报警器

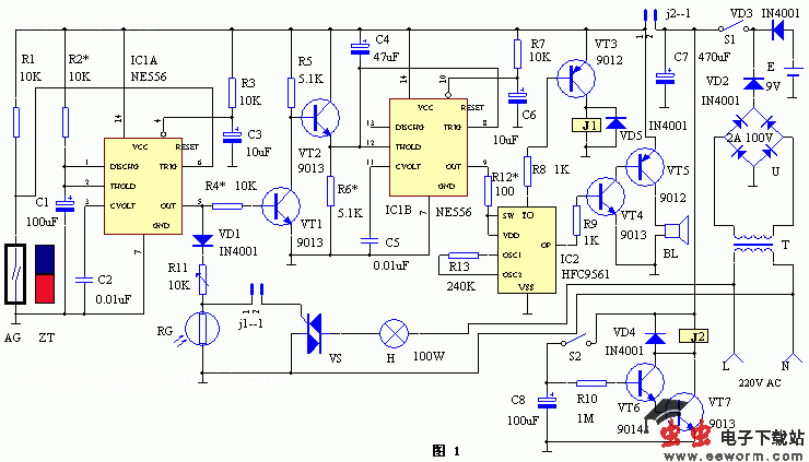
如图所示电路是由触发装置、单稳态延时电路、报警声发生器、音频功放电路、灯光控制电路、预置封锁电路和电源电路等部分组成。当房门锁上时,永久磁铁ZT和常闭型干簧管AG靠得很近,ZT的磁力线导致AG内两触片分离,于是IC1A的⑥脚呈高电平,IC1A处于复位状态,其输出端⑤脚为低电平,双向可控硅VS无触发电流而阻断,故照明灯H处于熄灭状态。此时三极管VT1亦无偏压而截止,VT2则导通,使IC1B的12、⑧脚呈高电平(大于2/3电源电压),故IC1B的⑨脚亦输出低电平,音响集成电路IC2无电源不工作。

  一旦房门被打开,致使ZT和AG分离,AG内两触片自然接通,导致IC1A的⑥脚变为低电平(低于1/3电源电压),此时IC1A立即置位,IC1A的⑤脚由原来的低电平变为高电平,它分为两个支路:一路使双向可控硅VS触发导通,照明灯H即刻点亮,这可作进门照明灯用。如果白天进门,由于光敏电阻RG内阻很小,R11与RG的分压不足以使VS触发导通,故白天进门时,H可以不亮。另一路电流使三极管VT1导通,导致VT2截止,C4的短接状态解除,电源通过R6向C4充电,此时IC1B的12、⑧脚电位越来越低,当其电位低于1/3电源电压时,IC1B的输出端⑨脚变为高电平,此时IC2获得电源而工作。IC2的T0端不断有脉冲电流产生,经三极管VT3放大后,推动继电器J1的触点j1-1动合开,这样就使原来恒亮的照明灯变成了闪烁灯,以增强报警时的紧张气氛,同是地IC2的O/P端输出报警音频信号,经VT4、VT5放大后,推动扬声器BL发出宏亮的声音。

  该装置报警一段时间,小偷吓跑了,其警笛声可以自动停止。这是因为IC1A呈单稳态工作模式,待它的①、②脚上的电压充至2/3电源电压时,IC1A就自动复位,IC1A的⑤脚就自动恢复为低电平。

  预置封锁电路由三极管VT6、VT7构成,在开启整机电源开关S1之后,应近按一下开关S2,使VT6、VT7导通,继电器J2暂时吸合,其触点j2-1断开,切断了报警电路的电源,故主人在设置报警器关门的时候不会引起误报。当门锁好之后,C9放电完毕,VT6、VT7截止,J2释放,其触点j2-1闭合,振荡器电路的供电自动接通,整机处于守候状态。

元器件选择见下表:

编 号名 称型 号数 量编 号名 称型 号数 量R1、3、7电阻10K3C7电解电容470u1R2*电阻3M1VD1-5整流二极管IIN40015R4*电阻10K1U整流全桥2A/100V1R5电阻5.1K1VT1、2、4、7晶体三极管90134R6*电阻1K1VT3、5晶体三极管90122R8、9电阻1K2VT6晶体三极管90141R10电阻1M1VS双向可控硅3A/400V1R11微调电阻10K1IC1双时基集成电路NE5561R12*电阻100Ω1IC2报警集成电路HFC9561或其它类似电路1R13电阻240K1J1、2电磁继电器JRX-13F2RG光敏电阻MG45-34非密封型1AG干簧管常闭型(可选用成品磁控开关)1C1、8电解电容100u2S1、2开关钮子开关2C2、5涤纶电容0.01u2H白炽灯100W1C3、6电解电容10u2T电源变压器9V/5W1C4电解电容47u1E电池组9V1

整个电路只要元件质量良好,且焊接无误,便可开机试验,先将ZT靠近AG,合上电源开关S1,H应熄灭不亮,然后拿走ZT,此时H应立即点亮(如果在白天试验,应用黑筒罩住RG),再揿下S2,此时H应立即熄灭,等待一段时间后,H又重新点亮,H点亮一段时间后,振荡器触发工作,发出宏亮的警笛声,同时H由恒亮变为闪烁即告制作成功。

  预置封锁时间由0.7R10C8的数值确定。IC1A单稳态工作时间由1.1R2C1数值确定,IC1B的延时翻转时间由1.1R6C4的数值确定,均可通过试验加以调整。IC2的工作电压不应超过5V,可由R12加调整。

  安装与使用

  AG应安装在门框上,ZT应安装在活动的门叶上,整个电路可以装入一只乳白色塑料罩的吸顶灯中。

  主人出门预置报警器时,可先合上S1,然后揿下S2,这样待门锁好之后,报警器就自动进入守候状态。主人回家时,用钥匙开门,如果是夜晚,进门时照明灯H自动点亮,主人找到室内电灯开关后,应立即断开暗藏的电源开关S1,否则会引起报警。而小偷进门后,由于不能及时切断报警器的电源开关(不知道设有开关或是一时难以找到),故延时几十秒钟后就会警笛声大作,引起人们的注意,对小偷起到威慑作用而将其吓走。

觉得这篇文章有帮助吗?