
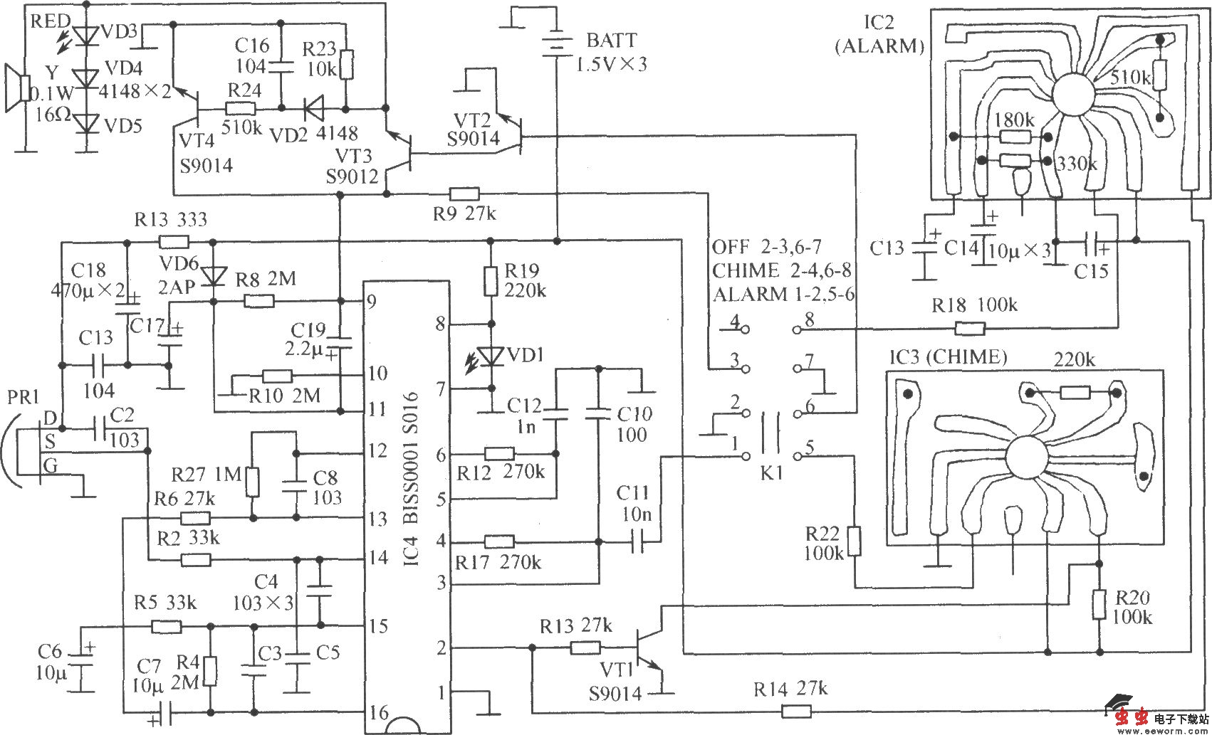
如图所示是SNS-200P1人体红外热释电门铃报警器。SNS-200P1采用3节5号电池供电,便携式设计,是外出人员的理想提示、报警产品。当功能开关在“OFF”位置时,为电源关闭状态;在“CHIME”位置时,可以作门铃使用,有人靠近时会发出“叮咚……”声;在“ALARM”位置时,可以作为报警器使用,有人靠近时会发出警号声。整个电路由人体红外探测传感器、人体红外信号处理电路、报警音源电路、音频放大电路等组成。

如图所示是SNS-200P1人体红外热释电门铃报警器。SNS-200P1采用3节5号电池供电,便携式设计,是外出人员的理想提示、报警产品。当功能开关在“OFF”位置时,为电源关闭状态;在“CHIME”位置时,可以作门铃使用,有人靠近时会发出“叮咚……”声;在“ALARM”位置时,可以作为报警器使用,有人靠近时会发出警号声。整个电路由人体红外探测传感器、人体红外信号处理电路、报警音源电路、音频放大电路等组成。