报警电子狗

📅 发布时间:2013-09-27 16:40 👁️ 浏览:3 🏷️ 标签: 报警 电子狗

报警电子狗由热释电红外探头和报警控制音箱组成。

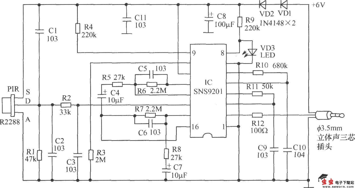
(1)红外报警电子狗探头部分电原理图

报警电子狗

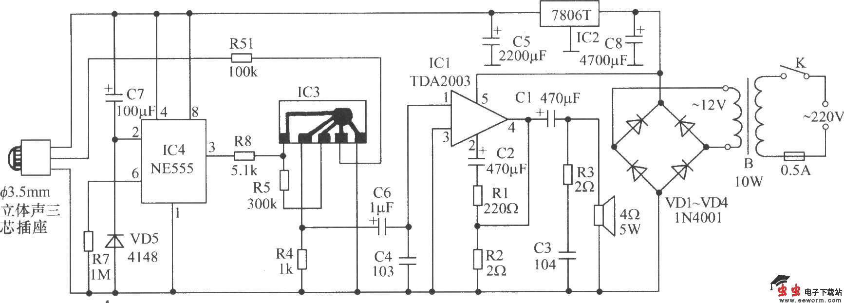
报警控制音箱的电路原理图:

报警电子狗 

觉得这篇文章有帮助吗?